Created by
Created December 08, 2013
Last modified January 05, 2014
Tags No tags.

Summary

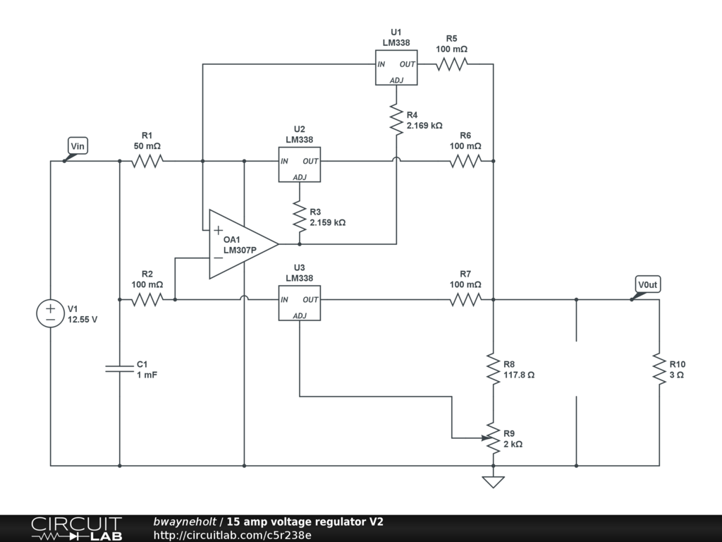
My attempt at an adjustable voltage regulator capable of delivering 15 amps.


Description

Not provided.


Comments

No comments yet. Be the first!

Leave a Comment

Please sign in or create an account to comment.

Revision History

Only the circuit's creator can access stored revision history.