Created by
Created May 12, 2013
Last modified May 23, 2013
Tags fm   radio   transmitter  

Summary

Not provided.


Description

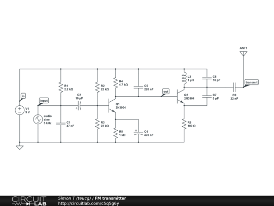
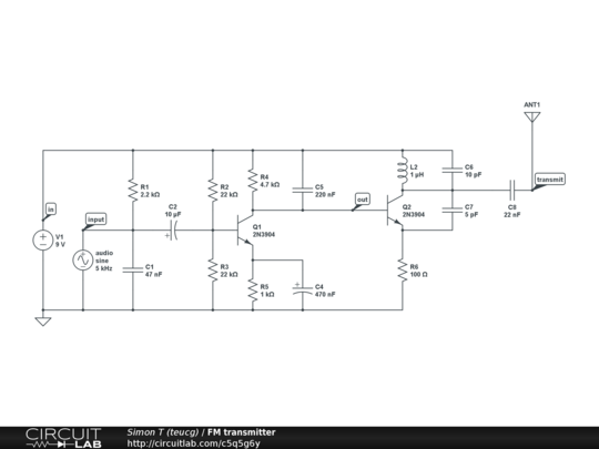
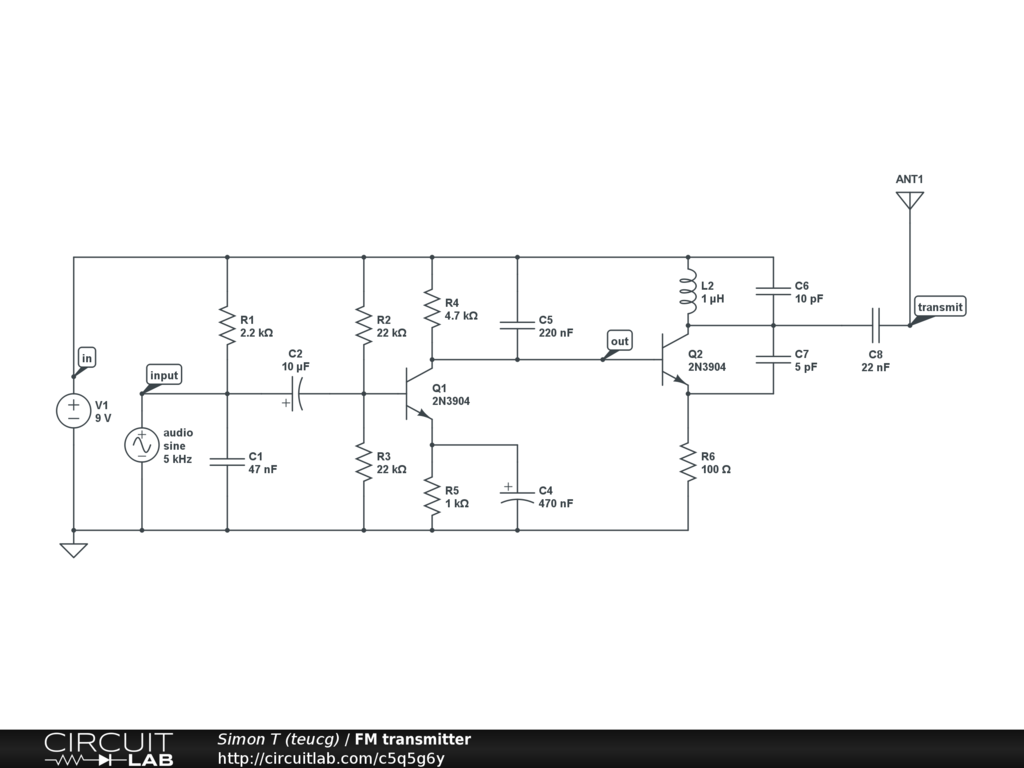
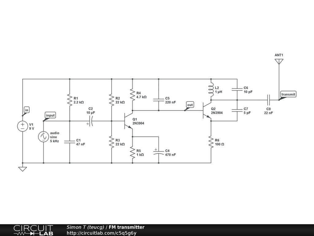
I can NOT take credit for this. A friend of mine introduced this schematic to me and I wanted to run some tests before creating it.

Already I have noticed is that the preamplifier step seems do a poor job, in both amplification and distortion.


Comments

No comments yet. Be the first!

Leave a Comment

Please sign in or create an account to comment.

Revision History

Only the circuit's creator can access stored revision history.