Created by
Created February 06, 2013
Last modified February 06, 2013
Tags No tags.

Summary

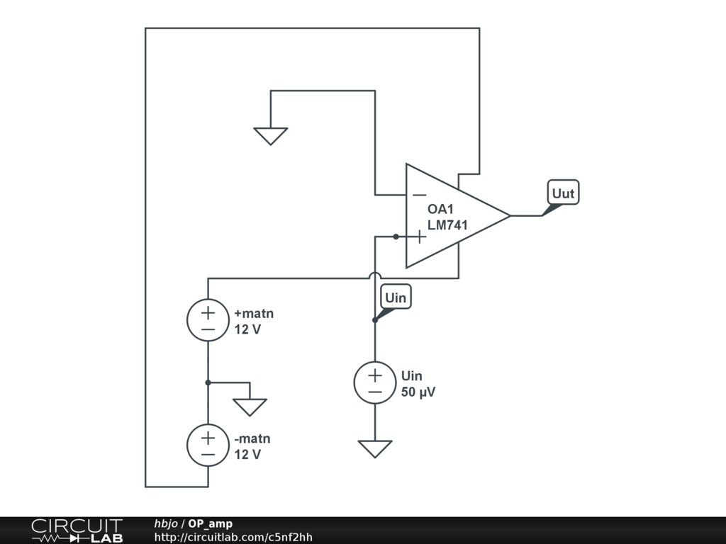
OP-förstärkare eller Operationsförstärkare. Läs längre ned under "Description"


Description

En operationsförstärkare ser vi som en komponent med jättehög såkallad råförstärkning. Denna har 200000 gångers förstärkning. Uin är inställd på 50 mikroV och om det förstärks 200000 ggr så blir Uut = 10V. Råförstärkningen sprider mycket, stor toleranser, så vi kan inte lita på hur stor den är om vi byter en OP förstärkare till en annan. För att OP förstärkaren skall fungera måste den ha matningsspänning i detta fall +-12 V. Matningsspänningen sätter en gräns för Uut, så den kommer att ligga mellan +-12 V. Om Uin blir för stor så "klipper" förstärkaren vid Uut = 12V. Om Uin större än 12V/200000 = 60 mikroV blir Uut = 12V. För dessa inspänningar klipper förstärkaren. Testa detta genom att först simulera med den befintliga spänningen Uin = 50 mikroV. Detta gör man genom att klicka på "simulate" och därefter på "DC-solver". Ändra därefter Uin till 60 mikroV (gränsfall för klippning) och sen till t ex Uin = 70 mikroV och mät Uut för dessa fall. Vad händer om Uin är negativ?

När en OP-förstärkare används i denna koppling brukar den kallas komparator. Om Uin är större än 0V blir Uut = 12V och om Uin är mindre än 0V blir Uut = -12V. Detta är approximativt eftersom den blr nånstans däremellan om Uin är mellan -60 mikroV och +60 mikroV.


Comments

No comments yet. Be the first!

Leave a Comment

Please sign in or create an account to comment.

Revision History

Only the circuit's creator can access stored revision history.