Created by
Created April 10, 2013
Last modified April 15, 2013
Tags No tags.

Summary

Not provided.


Description

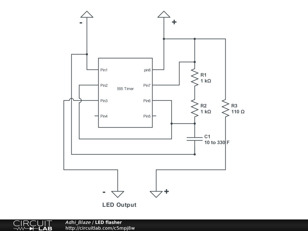
I basically configured a 555 timer chip to act as an oscillator (fancy term for something that generates electrical pulses at regular intervals). I used the pulses to drive an LED, which turned on whenever there was a pulse and turned off whenever there wasn't a pulse (thus the blinking action). In technical terms


Comments

No comments yet. Be the first!

Leave a Comment

Please sign in or create an account to comment.

Revision History

Only the circuit's creator can access stored revision history.