Created by
Created November 23, 2019
Last modified November 23, 2019
Tags No tags.

Summary

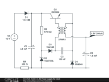
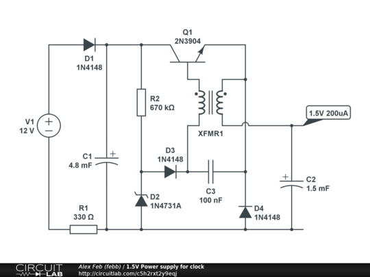
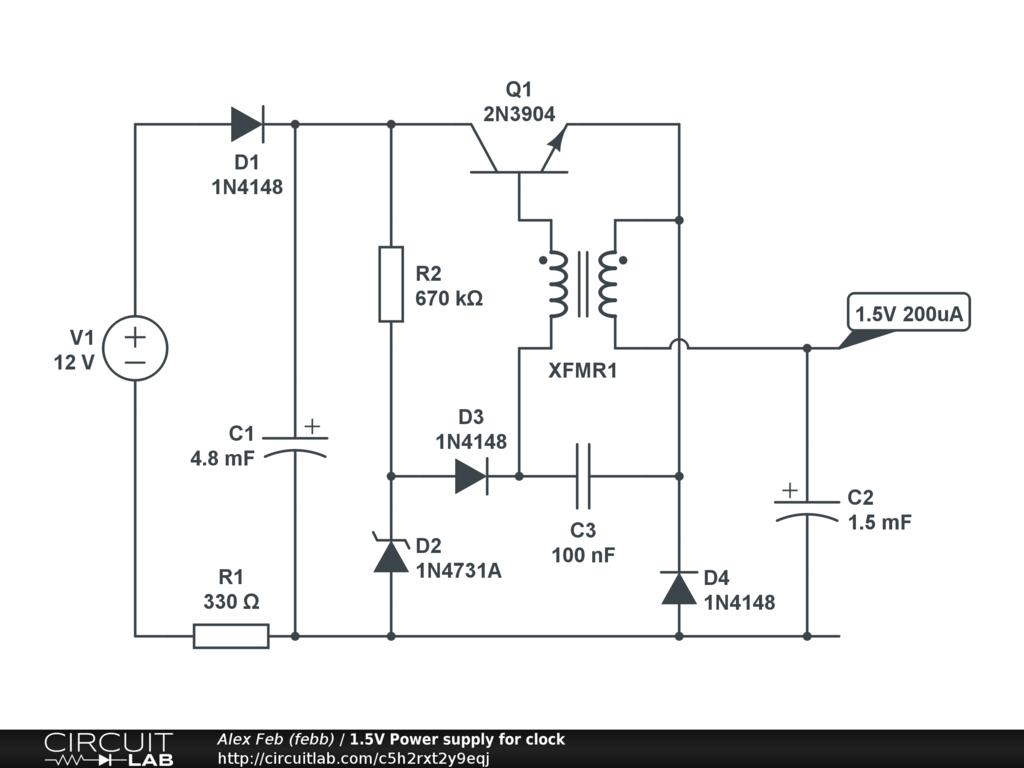
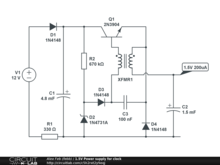
1.5V Power supply for clock with 30 min backup capacitors.


Description

Not provided.


Comments

No comments yet. Be the first!

Leave a Comment

Please sign in or create an account to comment.

Revision History

Only the circuit's creator can access stored revision history.