Created by
Created March 03, 2012
Last modified April 01, 2012
Tags flyback   high-voltage   hv   zvs  

Summary

Zero Voltage Sense flyback driver. For big, portable sparks.


Description

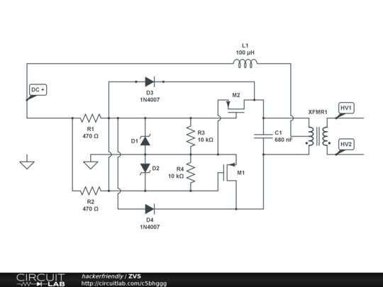
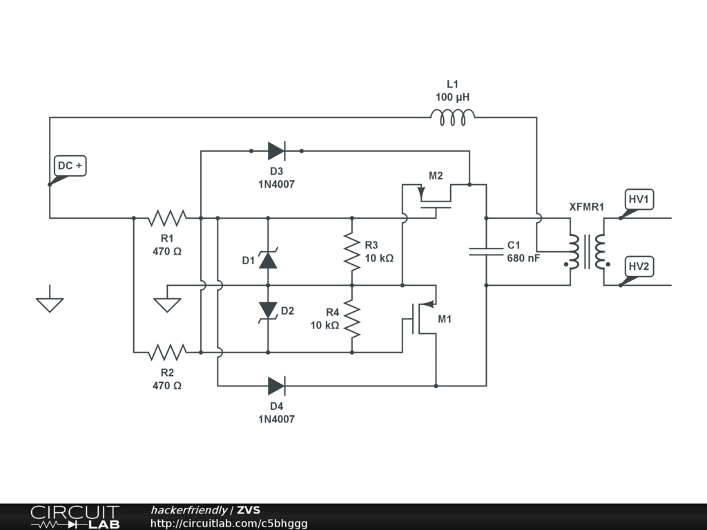
The ZVS flyback driver from http://www.teravolt.org/zvs-driver/

Some of the component values (eg. diodes) aren't precise, and I can't get it to simulate well yet. But it's a start.


Comments

No comments yet. Be the first!

Leave a Comment

Please sign in or create an account to comment.

Revision History

Only the circuit's creator can access stored revision history.