Created by
Created February 18, 2014
Last modified February 18, 2014
Tags No tags.

Summary

Not provided.


Description

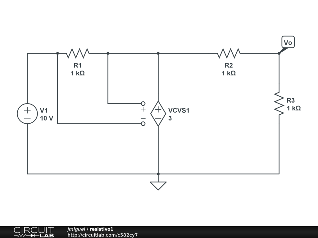
la tensión de salida Vo vale 7.5V


Comments

No comments yet. Be the first!

Leave a Comment

Please sign in or create an account to comment.

Revision History

Only the circuit's creator can access stored revision history.