Created by
Created July 30, 2013
Last modified July 30, 2013
Tags low-pass  

Summary

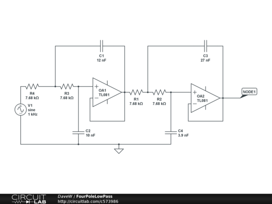
This is a four pole low pass filter for connection to the basic stamp to filter Touch Tones generated by the processor.


Description

V1 is the Touch-Tone output of the Basic Stamp 2. Node 1 is output to Touch Tone enabled device or amplifier.


Comments

No comments yet. Be the first!

Leave a Comment

Please sign in or create an account to comment.

Revision History

Only the circuit's creator can access stored revision history.