Created by
Created April 01, 2014
Last modified April 01, 2014
Tags No tags.

Summary

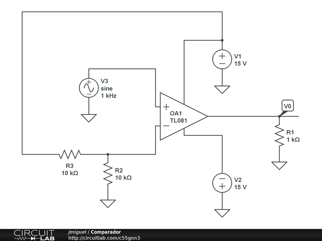
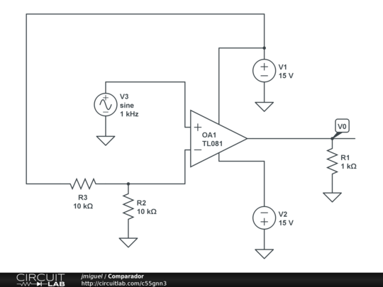
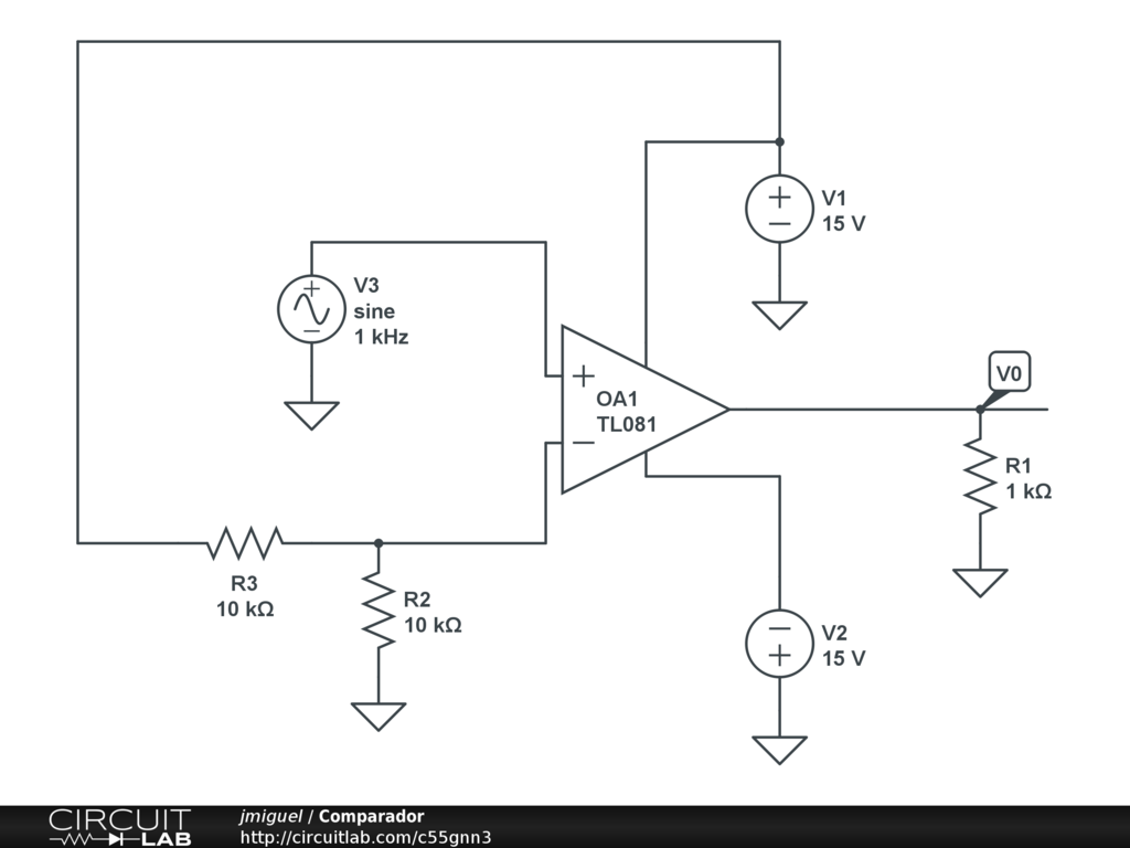
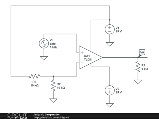
El circuito compara una senoide de 10V con una referencia de 7.5V.Nótese que las tensiones de saturación del TL081 son algo menores de las de polarización


Description

Not provided.


Comments

No comments yet. Be the first!

Leave a Comment

Please sign in or create an account to comment.

Revision History

Only the circuit's creator can access stored revision history.