Created by
Created September 25, 2012
Last modified November 11, 2012
Tags No tags.

Summary

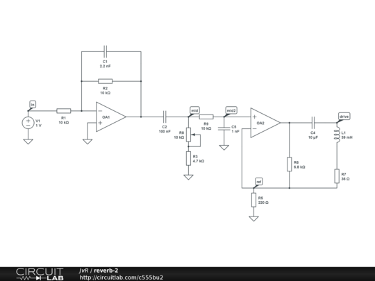
A reverb tank current driver


Description

Not provided.


Comments

No comments yet. Be the first!

Leave a Comment

Please sign in or create an account to comment.

Revision History

Only the circuit's creator can access stored revision history.