Created by
Created July 12, 2016
Last modified November 17, 2016
Tags No tags.

Summary

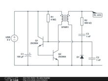
Simple inverter for EL wire development test.


Description

Not provided.


Comments

I'd recommend a suitable value of resistor from Q2 base to emitter. This will divert Q1 leakage current and also discharge Q2 internal capacitance. Hope this is helpful, mike.

by mikerogerswsm
November 14, 2016

It is good idea for hi frequency. This puppy is only 1kHz :) Now after 70 years of transistor invention even Chinese transistors have very small leakage. :)

by febb
November 14, 2016

Thanks Alex. Showing my age! If Q2 turns off really slowly then you won't need a catch diode across XFMR1 primary. :)

by mikerogerswsm
November 16, 2016

Mike, I feel the same urge to add extra components to make design more tidy and classic. :) Bit according to Occam principle we have to keep it minimum. :)

This is supposed to be almost sinusoidal resonance oscillator witj EL wire capacity and C2 feedback limiter.

Thus no diode is needed to protects from voltage spikes. :)

By the way, I looked ot you site and like it. Thanks!

by febb
November 16, 2016

Leave a Comment

Please sign in or create an account to comment.

Revision History

Only the circuit's creator can access stored revision history.