Created by
Created May 06, 2020
Last modified May 07, 2020
Tags No tags.

Summary

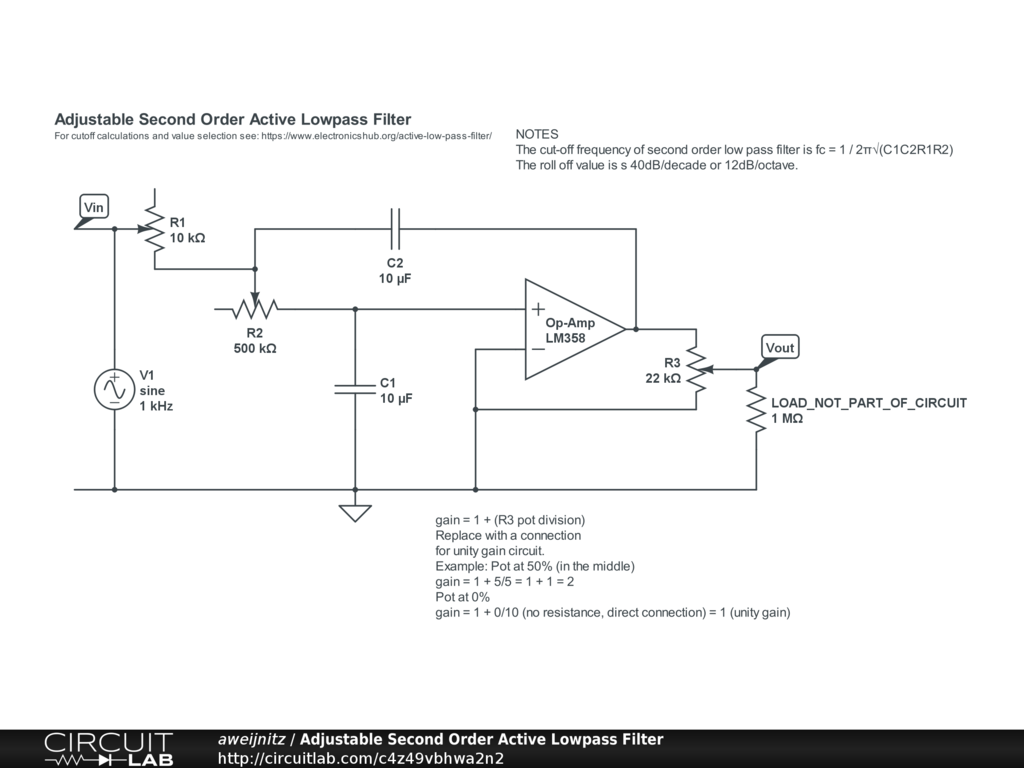
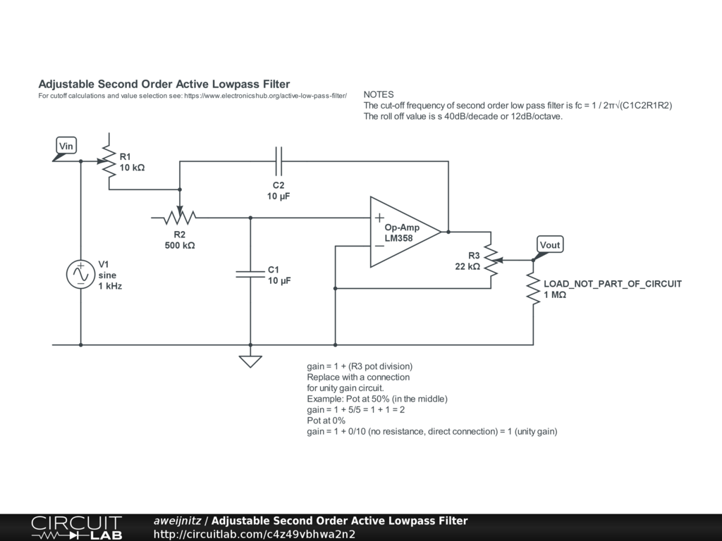
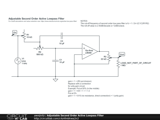
Lowpass filter with two knobs. One for cutoff and one for gain (R3). Based on a non-inverting op-amp setup.


Description

Not provided.


Comments

No comments yet. Be the first!

Leave a Comment

Please sign in or create an account to comment.

Revision History

Only the circuit's creator can access stored revision history.