Created by
Created March 03, 2014
Last modified March 27, 2017
Tags No tags.

Summary

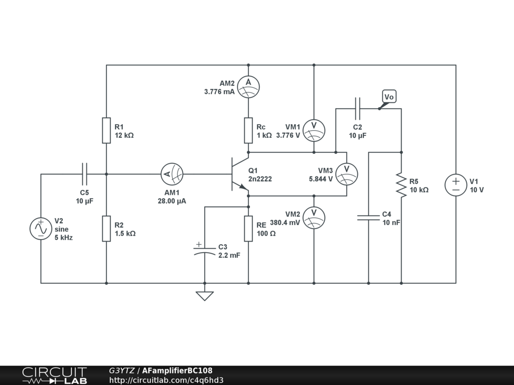
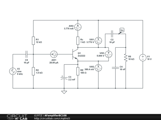
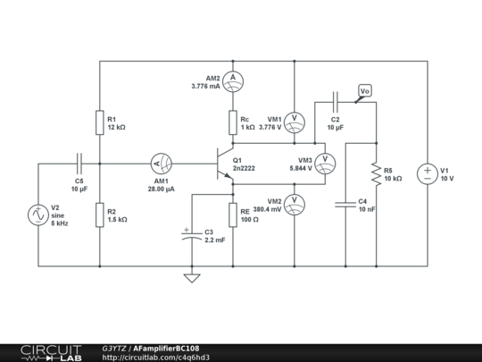
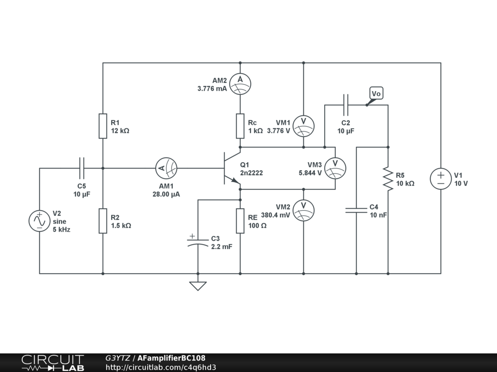
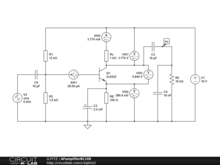
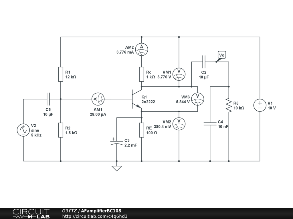
Common Emitter voltage amplifier for Access to HE Engineering


Description

Common emitter audio amplifier with bandwidth (approximately) 20 Hz to 20 kHz Students build and test the amp and compare practice with simulation. The measure frequency response and mid-band input and output impedance. Theory simulation and practical results are compared. The results are pretty good.


Comments

No comments yet. Be the first!

Leave a Comment

Please sign in or create an account to comment.

Revision History

Only the circuit's creator can access stored revision history.