Created by
Created March 04, 2012
Last modified March 05, 2012
Tags No tags.

Summary

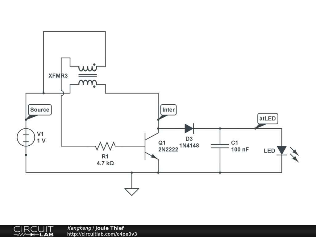
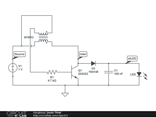
Joule Thief circuit. Not actually sure if it simulates correctly... The time simulation is horribly sensitive to the values of the inductor, voltagein, diode(!) and the time stepping amount.


Description

Joule Thief circuit. Not actually sure if it simulates correctly... The simulation is horribly sensitive to the values of the inductor and the time stepping amount.


Comments

No comments yet. Be the first!

Leave a Comment

Please sign in or create an account to comment.

Revision History

Only the circuit's creator can access stored revision history.