Created by
Created April 13, 2012
Last modified May 08, 2012
Tags gyrator  

Summary

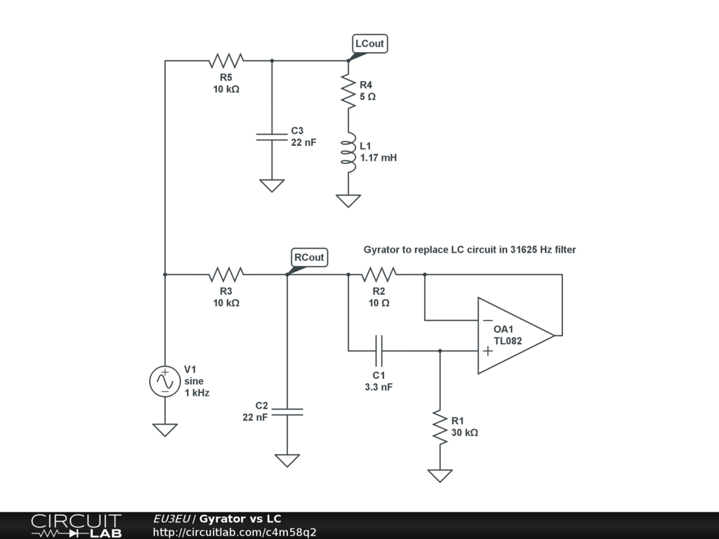
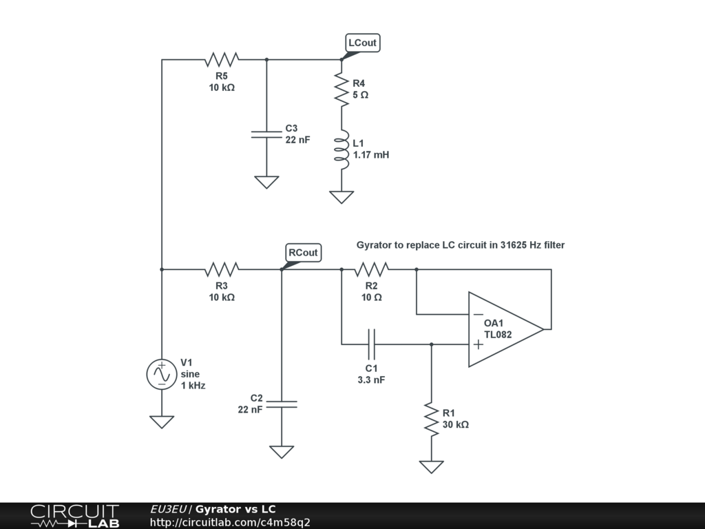
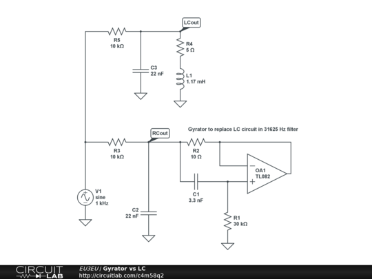
Gyrator allows replacing an inductance with equivalent circuit on opamp.


Description

Not provided.


Comments

No comments yet. Be the first!

Leave a Comment

Please sign in or create an account to comment.

Revision History

Only the circuit's creator can access stored revision history.