Created by
Created May 16, 2018
Last modified December 16, 2019
Tags No tags.

Summary

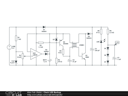
NiMH battery backup for LEDs and wall clock


Description

Not provided.


Comments

No comments yet. Be the first!

Leave a Comment

Please sign in or create an account to comment.

Revision History

Only the circuit's creator can access stored revision history.