Created by
Created March 13, 2012
Last modified March 13, 2012
Tags No tags.

Summary

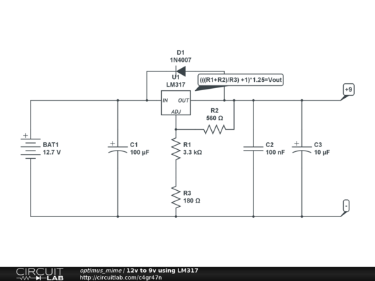
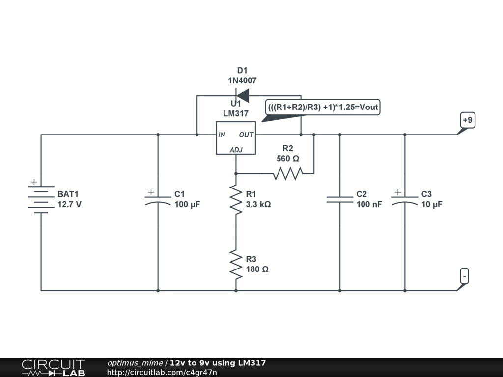
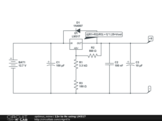
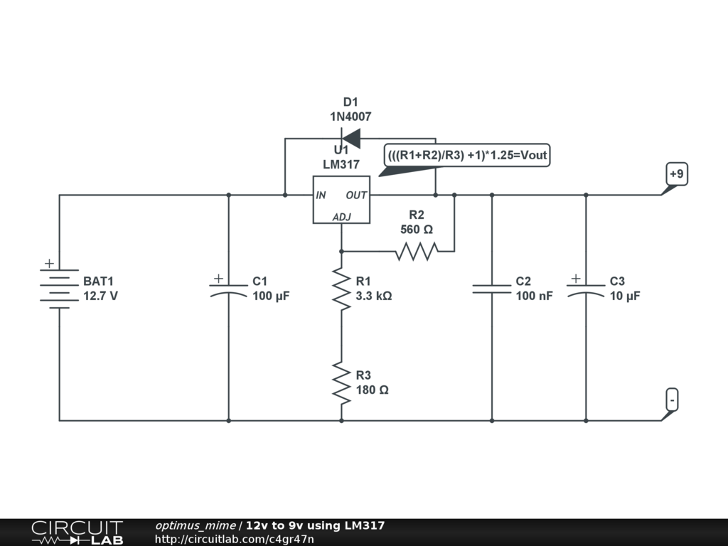
A 9v supply from a 12v battery. Long lasting, lowered voltage.
Formula for Vout is as shown, or - ((Vout/1.25) -1)*R2=R1+R3
R3 was originally a 1k potentiometer, but i changed all resistor values to fit what i had in stock.


Description

Not provided.


Comments

No comments yet. Be the first!

Leave a Comment

Please sign in or create an account to comment.

Revision History

Only the circuit's creator can access stored revision history.