Created by
Created September 04, 2013
Last modified September 12, 2013
Tags No tags.

Summary

Not provided.


Description

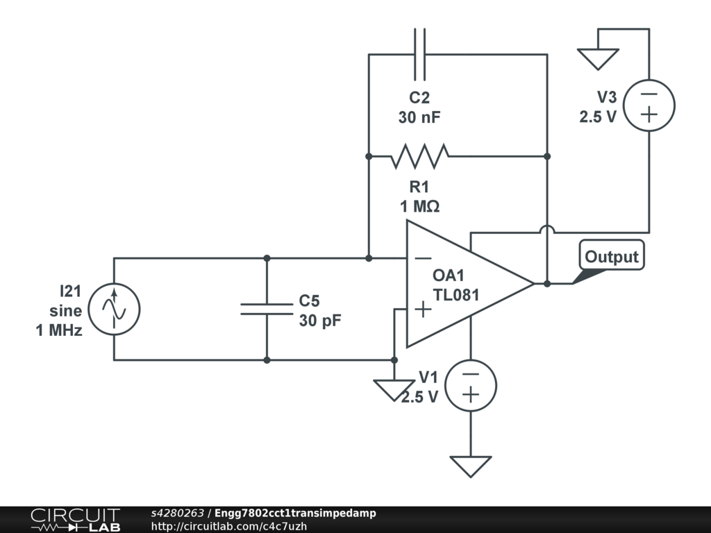
The circuit designed will be connected to the pyroelectric sensor detecting Terahertz radiation. The detector has a bandwidth from 0.1 to 1,000 micrometer.


Comments

Thanks to Signality for the help earlier. This circuit is will be connected to the pyroelectric sensor for terahertz radiation detection. Had the signal frequency at 10KHz but that was not the case anymore. I had use THz instead. Sorry for the wrong information earlier. With this change, I am not too sure of how to set start and stop time and time step. Apart from that, are there any other setting or changes in component value that I need to do? Please help.

by s4280263
September 05, 2013

Leave a Comment

Please sign in or create an account to comment.

Revision History

Only the circuit's creator can access stored revision history.