Created by
Created March 19, 2012
Last modified March 21, 2012
Tags flyback   induction   mosfet   transformer  

Summary

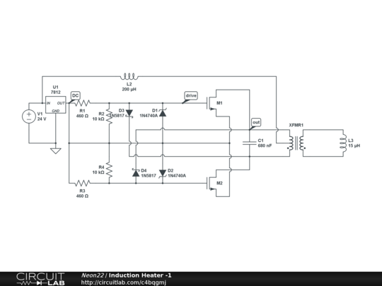
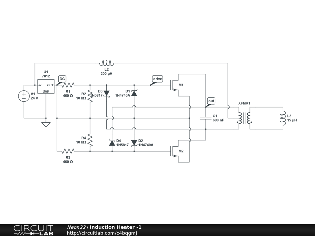
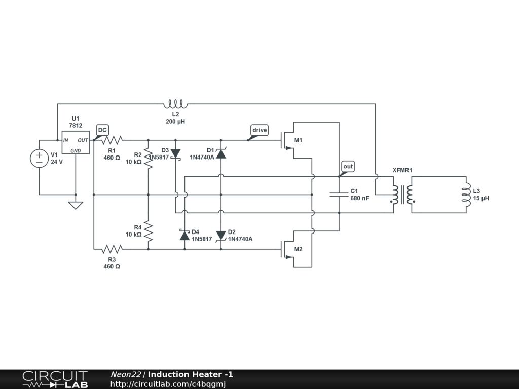
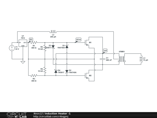
This circuit variation from Pocket magic http://www.pocketmagic.net/?p=1731
no irf540, or BYV26E so trying to find spice equivalents


Description

Not provided.


Comments

No comments yet. Be the first!

Leave a Comment

Please sign in or create an account to comment.

Revision History

Only the circuit's creator can access stored revision history.