Created by
Created June 14, 2012
Last modified July 02, 2012
Tags No tags.

Summary

Not provided.


Description

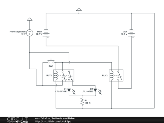
I was looking for a relay system to get my auxilary battery recharged by pressing a button once the main battery is OK. So I have tried to design my own !!


Comments

No comments yet. Be the first!

Leave a Comment

Please sign in or create an account to comment.

Revision History

Only the circuit's creator can access stored revision history.