Created by
Created February 19, 2014
Last modified February 24, 2014
Tags No tags.

Summary

Not provided.


Description

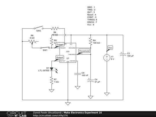
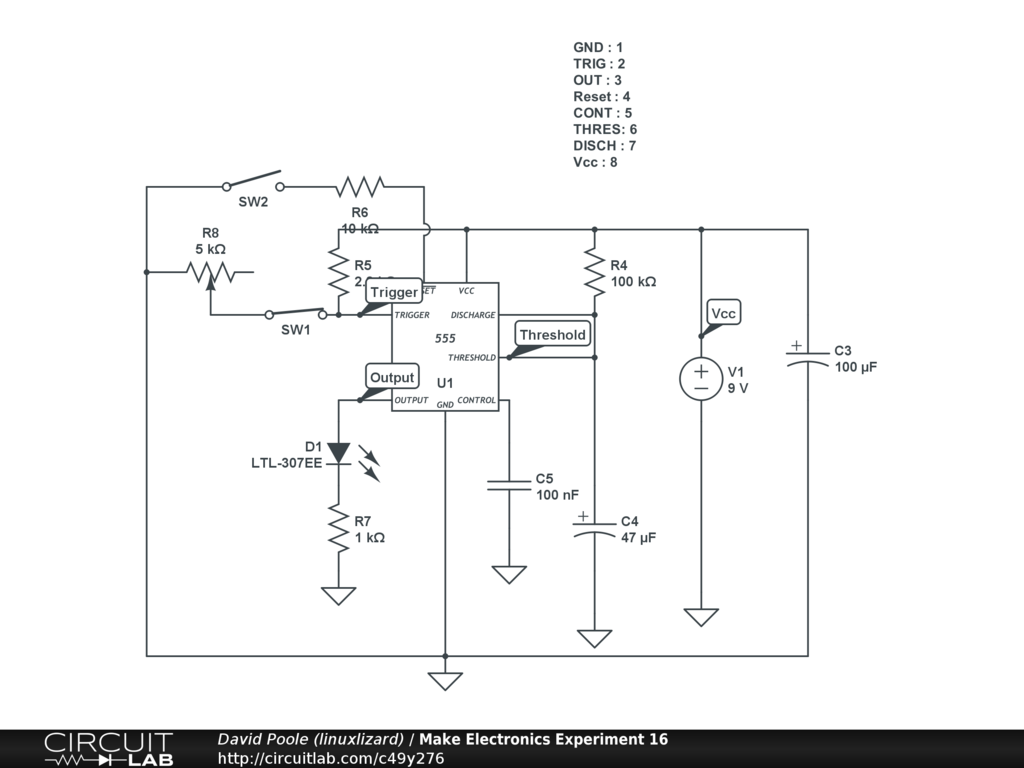
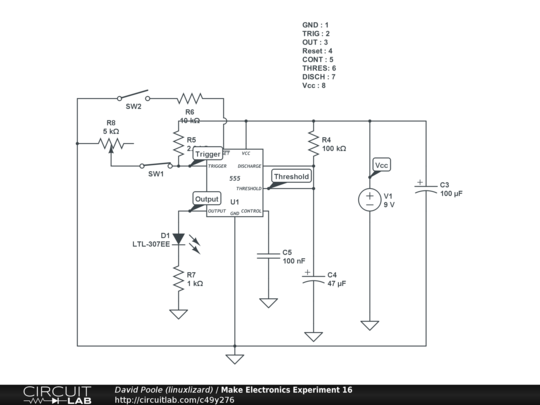
O'Reilly book Make Electronics. Experiment 16. "Emitting a Pulse"


Comments

No comments yet. Be the first!

Leave a Comment

Please sign in or create an account to comment.

Revision History

Only the circuit's creator can access stored revision history.