Created by
Created December 26, 2024
Last modified December 26, 2024
Tags No tags.

Summary

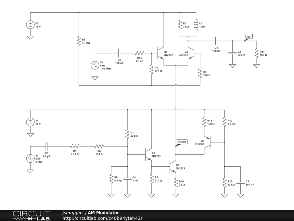
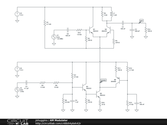
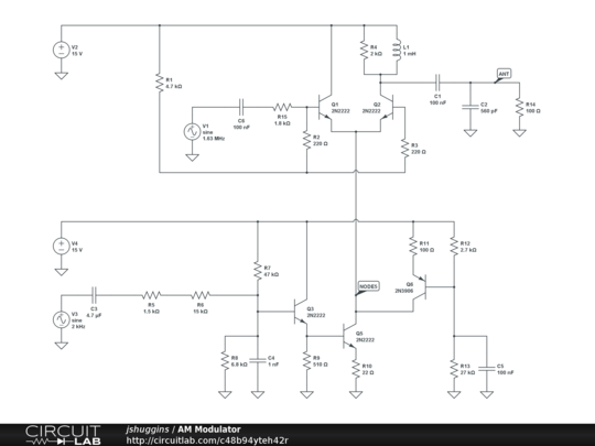
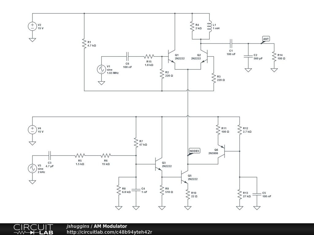
The transmitter/modulator portion of the LPAM transmitter project outlined here... https://aa7ee.wordpress.com/2024/12/23/micropower-am-broadcasting-a-scratch-built-sstran-amt3000/


Description

Not provided.


Comments

No comments yet. Be the first!

Leave a Comment

Adding comments has been disabled for this circuit.

Revision History

Only the circuit's creator can access stored revision history.