Created by
Created December 05, 2013
Last modified December 05, 2013
Tags 555  

Summary

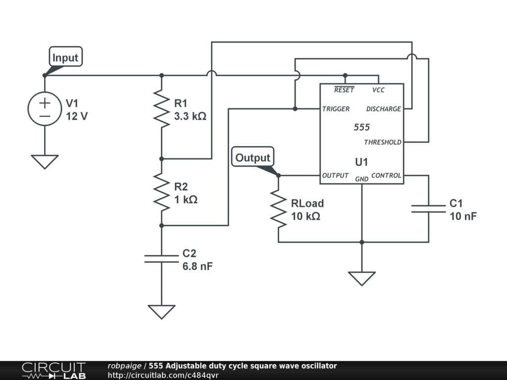
By adjusting R2, the output duty cycle can be adjusted. There is a trade-off, though, in that this adjustment also modifies frequency.


Description

555 Square Wave oscillator with adjustable duty cycle.


Comments

No comments yet. Be the first!

Leave a Comment

Please sign in or create an account to comment.

Revision History

Only the circuit's creator can access stored revision history.