Created by
Created November 04, 2012
Last modified November 04, 2012
Tags No tags.

Summary

Not provided.


Description

Not provided.


Comments

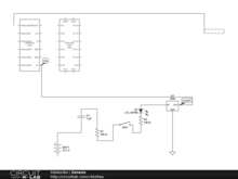
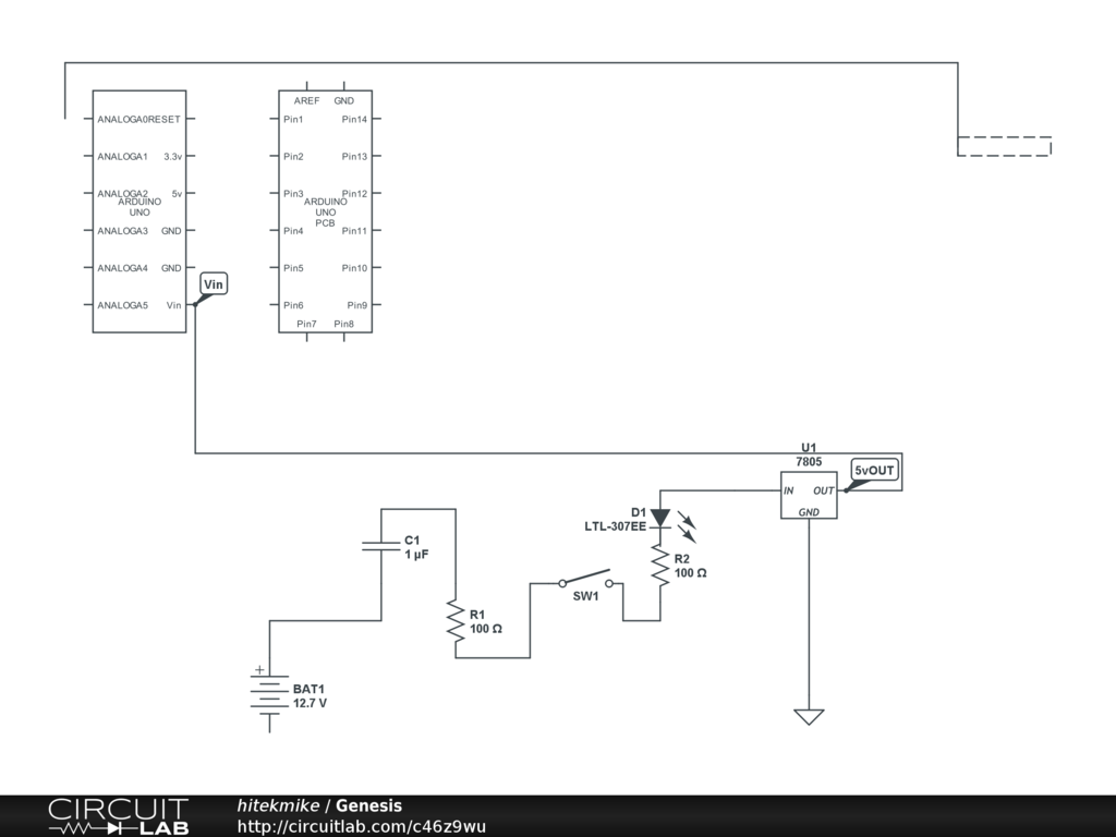
Ok, so this is just a draft right now until I confirm my circuit. This Circuit Lab tool is a great way to layout my ideas and work on them from various places. Good place to centralize my notes.

by hitekmike
November 04, 2012

Leave a Comment

Please sign in or create an account to comment.

Revision History

Only the circuit's creator can access stored revision history.