Created by
Created May 14, 2012
Last modified June 06, 2012
Tags No tags.

Summary

Not provided.


Description

Not provided.


Comments

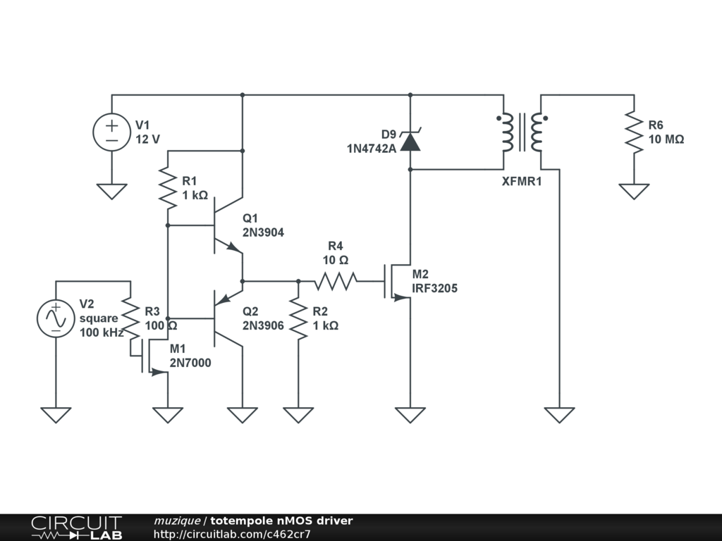
muzique - this is a fine gate drive, but your transformer will blow up. (simulation won't fail, but real hardware would). Half the time you put 12V across the transformer in one direction, the other half of the time there is one diode drop (0.7V?) across it in the other direction.

Running your sim, this isn't obvious because your transformer is set to unrealistic values. Your inductance is far too low for a 100kHz operation; putting 12V across 1uH inductance gives 10Amps per microsecond current ramp, over 40A in your 5us on-time. D6 isn't capable of clamping 40A, since it has 1Ω effective series resistance, it drops over 40V when it turns on!

Try something like 100uH inductance, N=1 and 0.1Ω for both primary and secondary winding resistance. Then your 10MΩ load looks like an "unloaded" state and you can look at just the nominal drive issues.

You will then see that the diode is causing the current in the primary to ratchet up every cycle. This can be fixed by placing a second diode in series with D1, but in the opposite direction. This will create a zener + diode clamp that will allow the transformer to "reset" each cycle (i.e. it can get to the steady state condition of zero DC across the transformer winding).

by CarlSawtell
May 16, 2012

Leave a Comment

Please sign in or create an account to comment.

Revision History

Only the circuit's creator can access stored revision history.