Created by
Created October 01, 2013
Last modified November 27, 2013
Tags audio   boost   cut   eq   parametric  

Summary

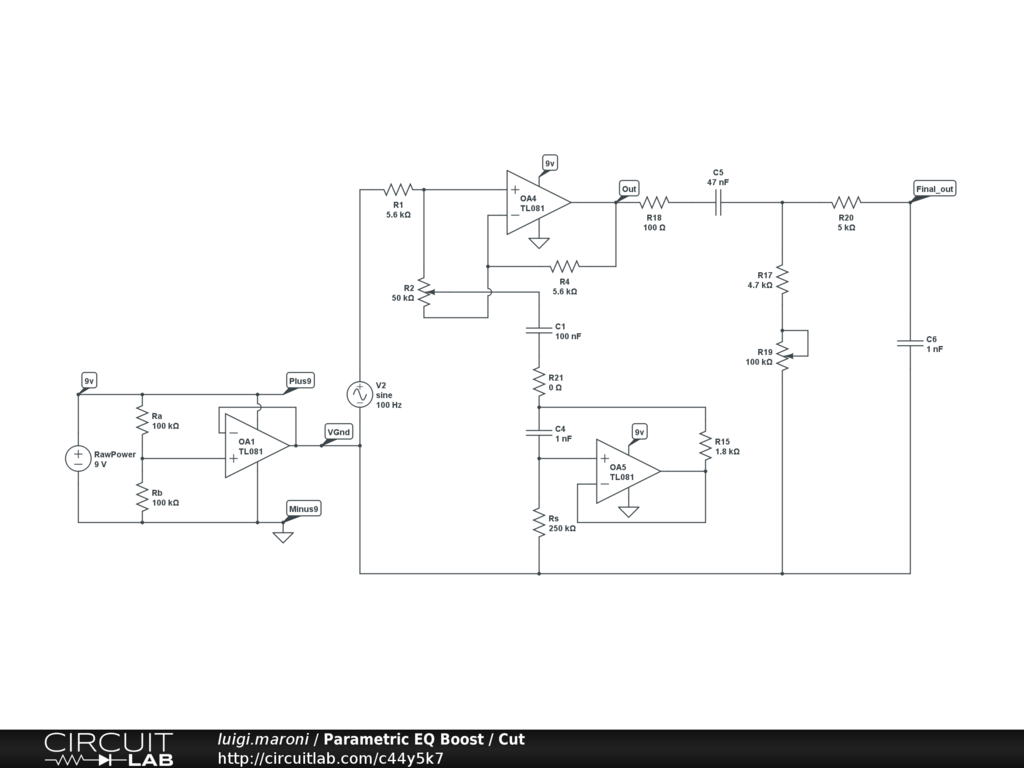
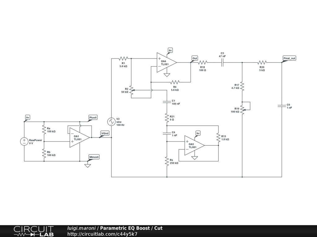
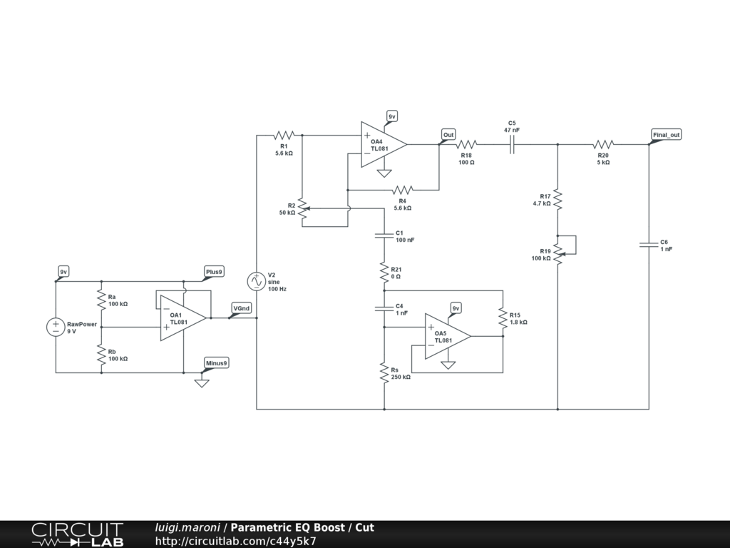
A parametric mid-boost/cut with variable frequency and 'Q'


Description

Not provided.


Comments

No comments yet. Be the first!

Leave a Comment

Please sign in or create an account to comment.

Revision History

Only the circuit's creator can access stored revision history.