Created by
Created October 20, 2012
Last modified July 24, 2018
Tags No tags.

Summary

works great i have no wifi now

i mean i didnt before
but i still dont


Description

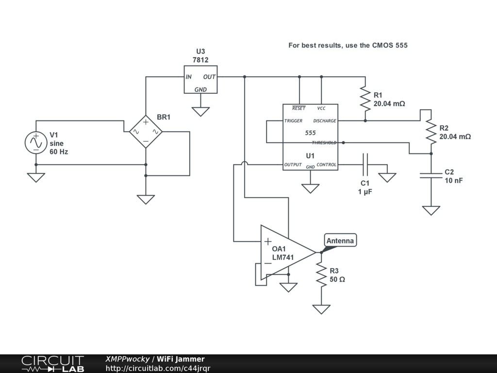
(this is a joke project fyi)


Comments

could u plz provide summary...and details of antenna ,BR1, V1 and working of circuit

by ece404
March 14, 2013

could you tell me final circuit of this wifi jammer? I need it to my final project.

dixnayhershel@yahoo.co.id

please help me

by Dixnay
May 06, 2013

This isn't going to work. The 555 isn't even wired up correctly. Neither is the opamp.

by mk5734
July 24, 2018

Leave a Comment

Please sign in or create an account to comment.

Revision History

Only the circuit's creator can access stored revision history.