Created by
Created February 05, 2022
Last modified February 09, 2022
Tags No tags.

Summary

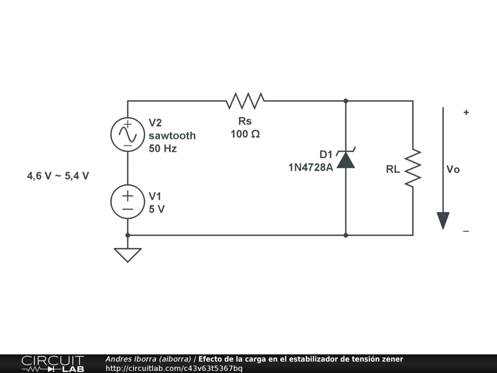
Con la ayuda del siguiente circuito se muestra el comportamiento de un circuito estabilizador de tensión zener cuando varía la resistencia de carga.


Description

La figura muestra un circuito estabilizador de tensión zener cargado con una resistencia RL en su salida. Si el valor óhmico de la carga RL es muy elevada, la corriente $I_R$ será muy pequeña y el circuito se comportará de manera muy parecida a un estabilizador de tensión zener sin carga, siendo por tanto la tensión de salida Vo prácticamente igual a la tensión de ruptura del zener (3,3V en nuestro caso).

Si se disminuye poco a poco el valor óhmico de la resistencia de carga, la corriente a través de la misma aumentará paulatinamente mientras que la corriente inversa a través del zener disminuirá en la misma medida, tal y como, se puede observar en la gráfica obtenida con el simulador #circuitlab.

Llegará un momento en que la carga se lleve casi toda la corriente y el zener salga de su zona de ruptura. Ese momento se alcanza cuando la tensión en la resistencia RL es algo inferior a 3,3V, siendo el valor de la resistencia de RL aproximadamente de unos 200Ω. En ese momento el zener pierde la capacidad de regulación de tensión y la tensión de salida queda fijada por el divisor de tensión formado por las resistencias Rs//RL, tal y como se puede ver en el simulador.


Comments

No comments yet. Be the first!

Leave a Comment

Adding comments has been disabled for this circuit.

Revision History

Only the circuit's creator can access stored revision history.