Created by
Created January 17, 2013
Last modified January 29, 2013
Tags No tags.

Summary

Not provided.


Description

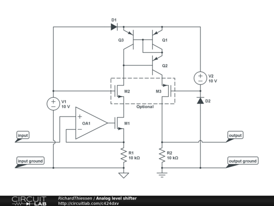
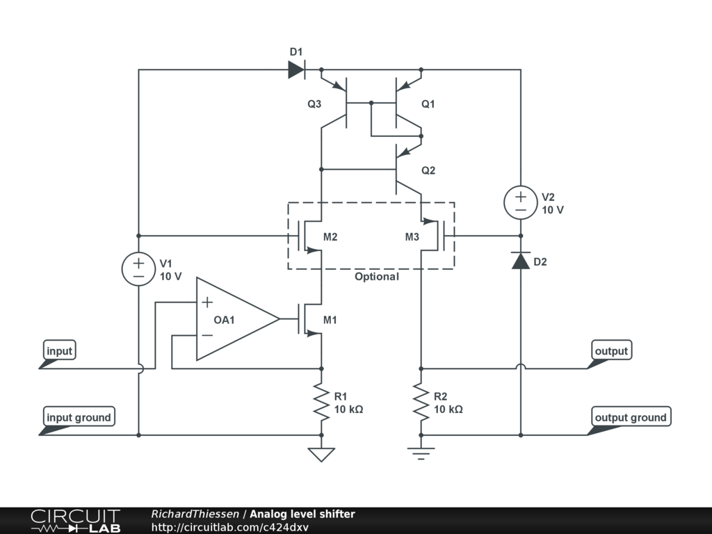
This circuit Takes an analog input signal referenced to input ground and oututs the same signal but referenced to output ground regardless* of the potential difference between the two grounds.

The circuit works as follows: -The input voltage is applied to a variable current sink (OA1 , M1) which sinks a current equal to the input voltage divided by R1 -This current is mirrored by Q1-Q3 -The mirrored current produces a voltage in R2 equal to the input voltage (assuming R1=R2) but relative to the output ground node

Note that the circuit can be configured to amplify the output by increasing the ratio of R2 to R1. The gain of the circuit is equal to R2/R1 -The diodes and voltage sources ensure that the current mirror supply is always at a high enough potential for current to flow into the input and output blocks. -If the input and output grounds don't move very far apart or only move in one direction you can use a single supply on one side. Remember that should the current mirror supply ever get too close to the input or output grounds the circuit output will not be correct. -M2 and M3 are optional and can be included if voltage against M1 or on the current mirror output is too high. In most applications they are not nessesary.


Comments

No comments yet. Be the first!

Leave a Comment

Please sign in or create an account to comment.

Revision History

Only the circuit's creator can access stored revision history.