Created by
Created September 04, 2012
Last modified September 04, 2012
Tags joule-thief   timed-light   timer  

Summary

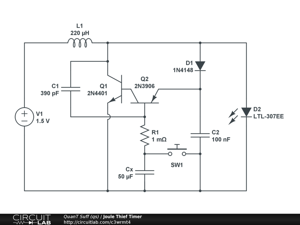
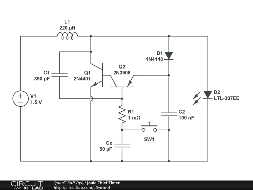
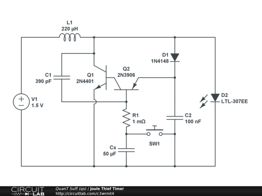
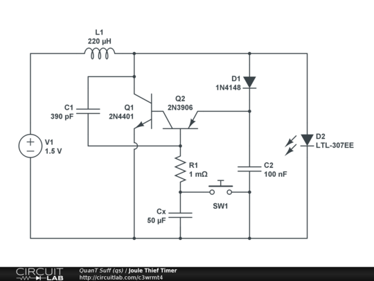
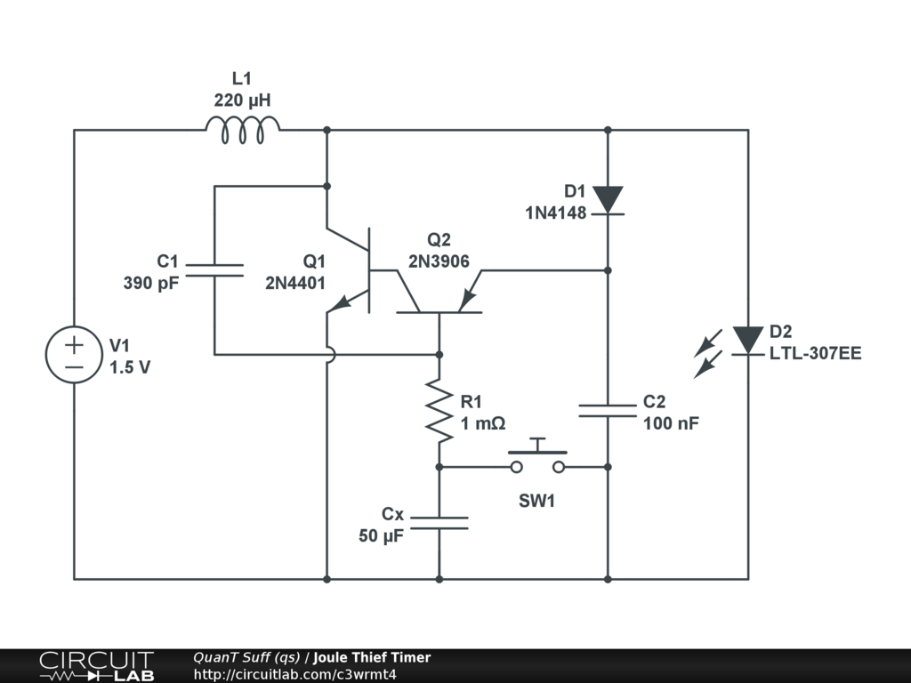
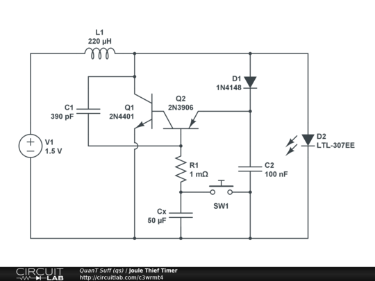
A simple single coil Joule Thief with a timer function.


Description

A single coil Joule Thief light with a built-in timer.

Pressing SW1 will start the timing cycle which is approximately 40 seconds x Cx (uF). D1 and C2 steal some of the output to improve efficiency and to act as a capacitance multiplier to keep Cx small. With the values shown the delay is 3.5 minutes.

Brightness can be further improved by substituting a BC337 and BC327 for the NPN and PNP transistors.


Comments

No comments yet. Be the first!

Leave a Comment

Please sign in or create an account to comment.

Revision History

Only the circuit's creator can access stored revision history.