Created by
Created April 10, 2013
Last modified May 09, 2013
Tags battery   consumer  

Summary

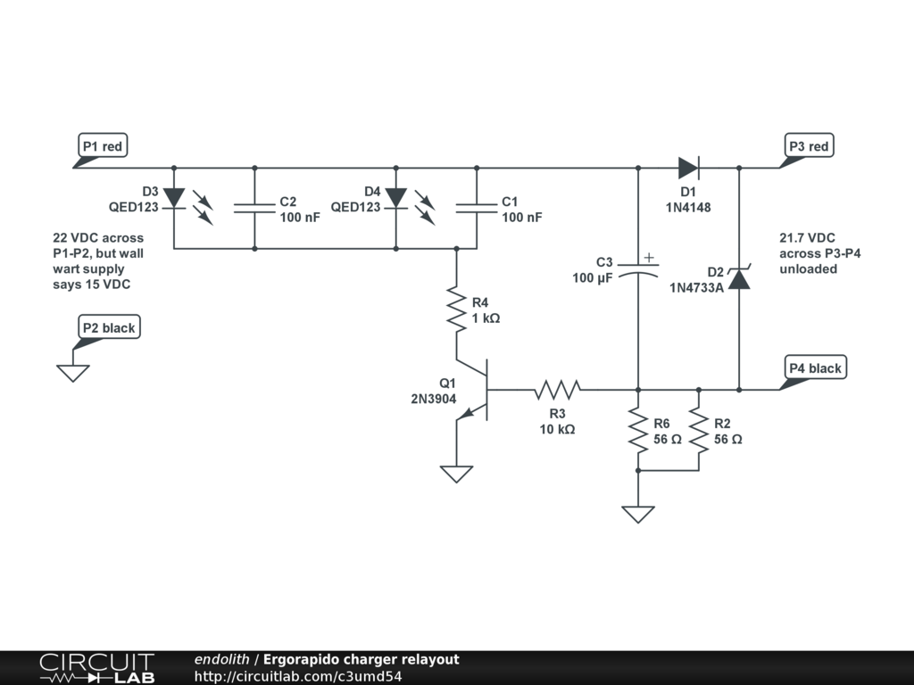
Electrolux Ergorapido EL1014 "charger". Batteries are 1.2 V × 10 = 12 V

https://secure.flickr.com/photos/omegatron/sets/72157630955072072/

I guess it just supplies DC to the batteries, and then the thermal fuse taped to the batteries disconnects them when they get hot and that's supposedly the end of charge?

The part numbers are not correct, but CircuitLab doesn't let me use anything else.


Description

Not provided.


Comments

No comments yet. Be the first!

Leave a Comment

Please sign in or create an account to comment.

Revision History

Only the circuit's creator can access stored revision history.