Created by
Created October 31, 2016
Last modified November 28, 2016
Tags No tags.

Summary

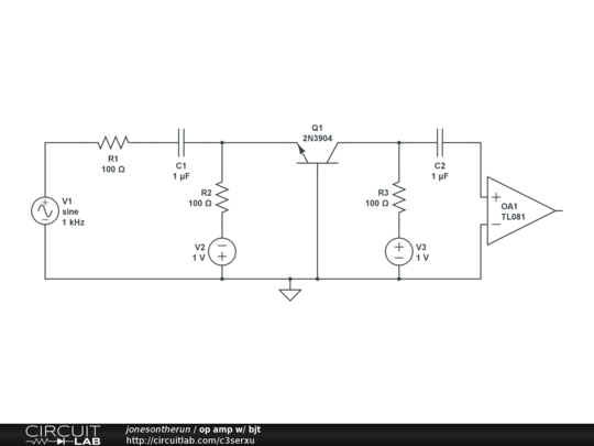
Simple Transistor connected to multiple Voltage Sources AC & DC going to an Amplifier.


Description

Not provided.


Comments

No comments yet. Be the first!

Leave a Comment

Please sign in or create an account to comment.

Revision History

Only the circuit's creator can access stored revision history.