Created by
Created June 18, 2015
Last modified June 18, 2015
Tags band-pass-filter   multiple-feedback  

Summary

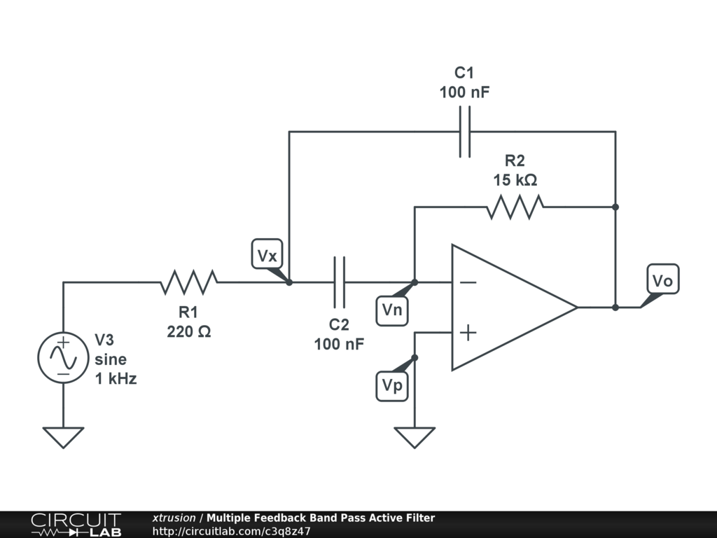
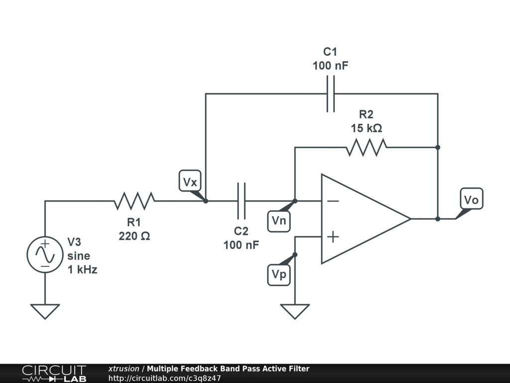
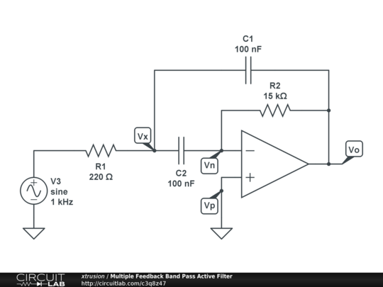
Multiple feedback band pass filter with amplification


Description

Full description, analysis, design and evaluation can be found at http://rubensm.com/?p=2749


Comments

No comments yet. Be the first!

Leave a Comment

Please sign in or create an account to comment.

Revision History

Only the circuit's creator can access stored revision history.