Created by
Created October 16, 2021
Last modified October 16, 2021
Tags No tags.

Summary

Not provided.


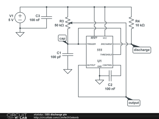
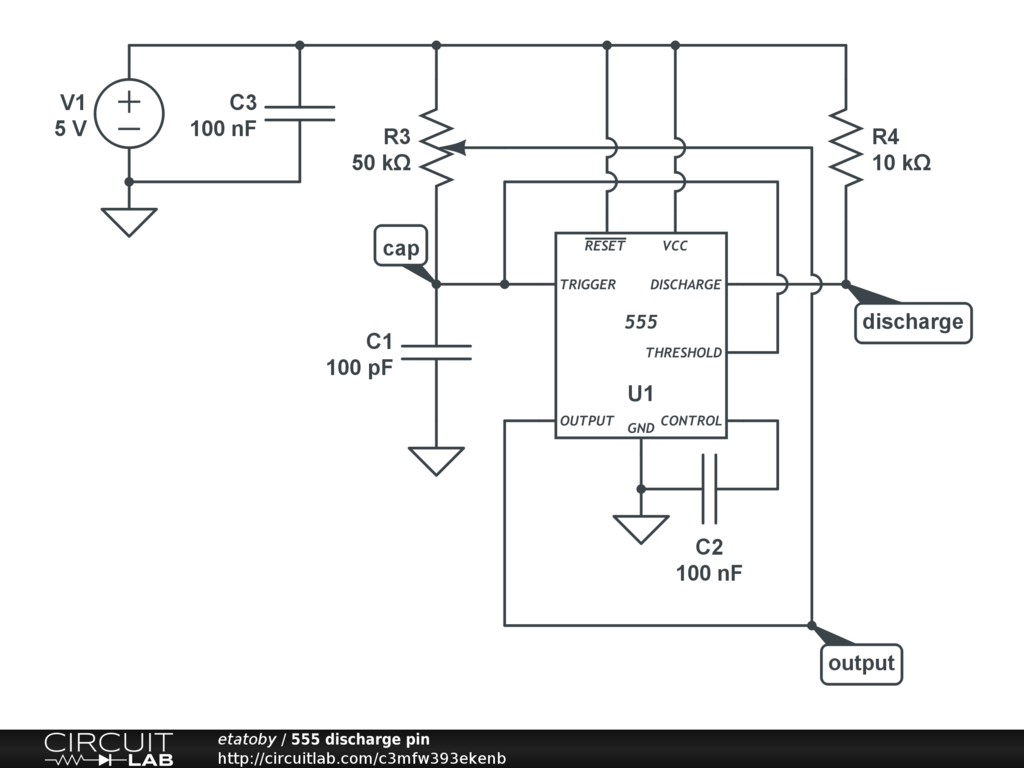
Description

Something weird is going on with the discharge pin. Run time-domain simulation to see it.


Comments

No comments yet. Be the first!

Leave a Comment

Adding comments has been disabled for this circuit.

Revision History

Only the circuit's creator can access stored revision history.