Created by
Created April 07, 2013
Last modified April 13, 2013
Tags No tags.

Summary

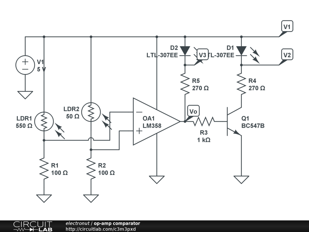
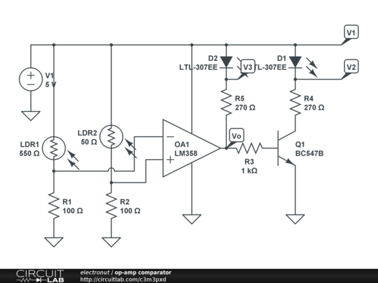
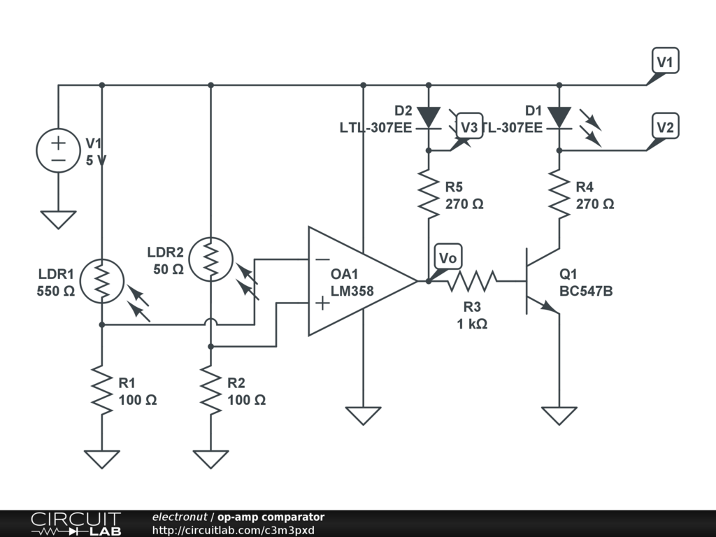
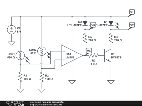
Using an op-amp comparator to detect differential light intensity.


Description

Not provided.


Comments

No comments yet. Be the first!

Leave a Comment

Please sign in or create an account to comment.

Revision History

Only the circuit's creator can access stored revision history.