Created by
Created February 28, 2013
Last modified March 01, 2013
Tags No tags.

Summary

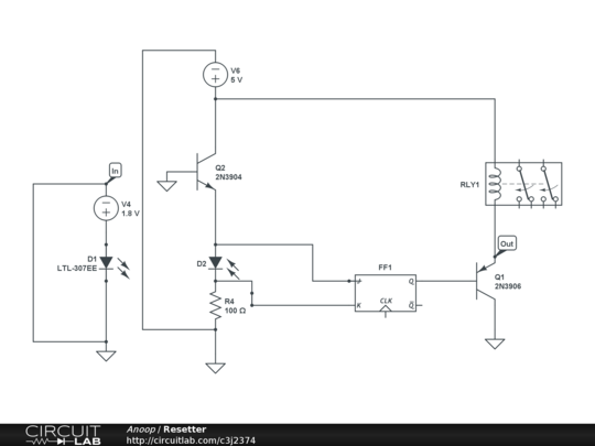
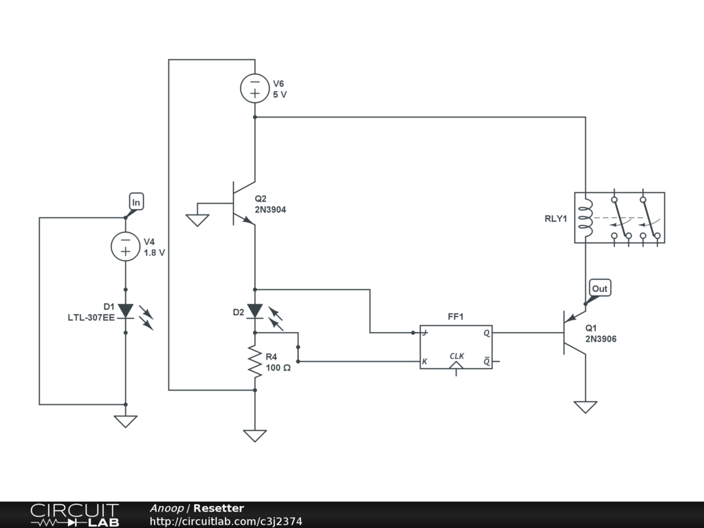
Trying to control the Relay using the JK FF with values obtained from the photodiode through the LED.


Description

The LED D1 operates at 1.8 V. This in turn when turned on, activates the photodiode D2. The photodiode in turn, feeds in the JK FF (FF1), whose output is to be used to turn on or off the transistor Q1 to open or close the Relay RLY1.

Can anyone help with this?


Comments

Hi Anoop,

A few things are wrong, so I've made a small example for you. See the following link :

https://www.circuitlab.com/circuit/egaft5/opto-relais/

The photo-diode must be in the base-circuit from the transistor, the resistor at the collector generates the required voltage-swing for input into the JK-flipflop.

I've used a PNP transistor in order to make Vout change on a rising Vin.

Both the J&K input must be pulled 'high' in order to make the Q & !Q outputs toggle on each rising slope at the Clock input.

You can use the Time Domain Simulation to see the relation between Vin and Vout

Good luck !

by ingpjb
March 08, 2013

Thanks ingpjb! Just had a quick look into it and its great! Does this circuit allow the relays to close/open, thereby driving the PNP to pass a 5V through?

by Anoop
March 08, 2013

Hi Anoop,

I'm not sure I understand your question, but the relais is switched every time Vin goes from 0 to 5V. So the first time Vin goes high, the Q-output goes high, Q1 opens and current flows through the relais-coil. Thus, the relais contact will close and stay closed until Vin goes high again (forcing Q to low and closing Q1).

by ingpjb
March 08, 2013

Hi ingpjb,

Thank you very much. I understand it now. You have been a great help! Enjoy your weekend!

by Anoop
March 08, 2013

Leave a Comment

Please sign in or create an account to comment.

Revision History

Only the circuit's creator can access stored revision history.