Created by
Created October 17, 2012
Last modified October 22, 2015
Tags No tags.

Summary

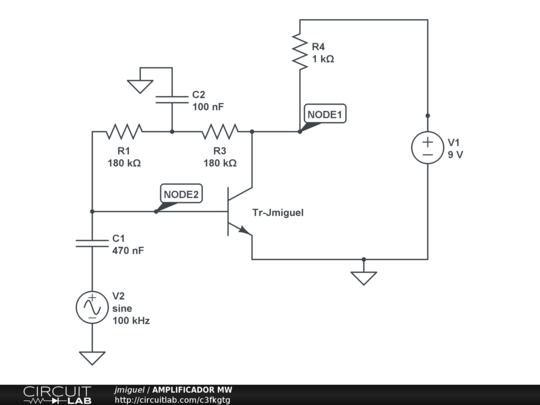
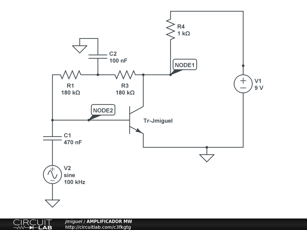
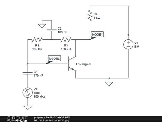
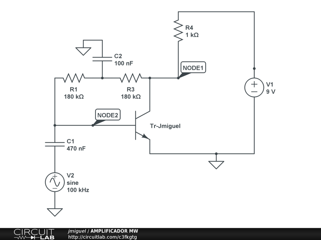
Amplificador de alta frecuencia del receptor de OM


Description

Circuito del amplificador de HF para el receptor de OM.Está diseñado en torno a un transistor bipolar.C1 permite acoplar la entrada a amplificar de manera que actúa sobre la tensión base-emisor directamente.El condensador C2 rompe el efecto Miller.


Comments

No comments yet. Be the first!

Leave a Comment

Please sign in or create an account to comment.

Revision History

Only the circuit's creator can access stored revision history.