Created by
Created December 01, 2012
Last modified December 06, 2012
Tags 555   mosfet   pc-interfacing  

Summary

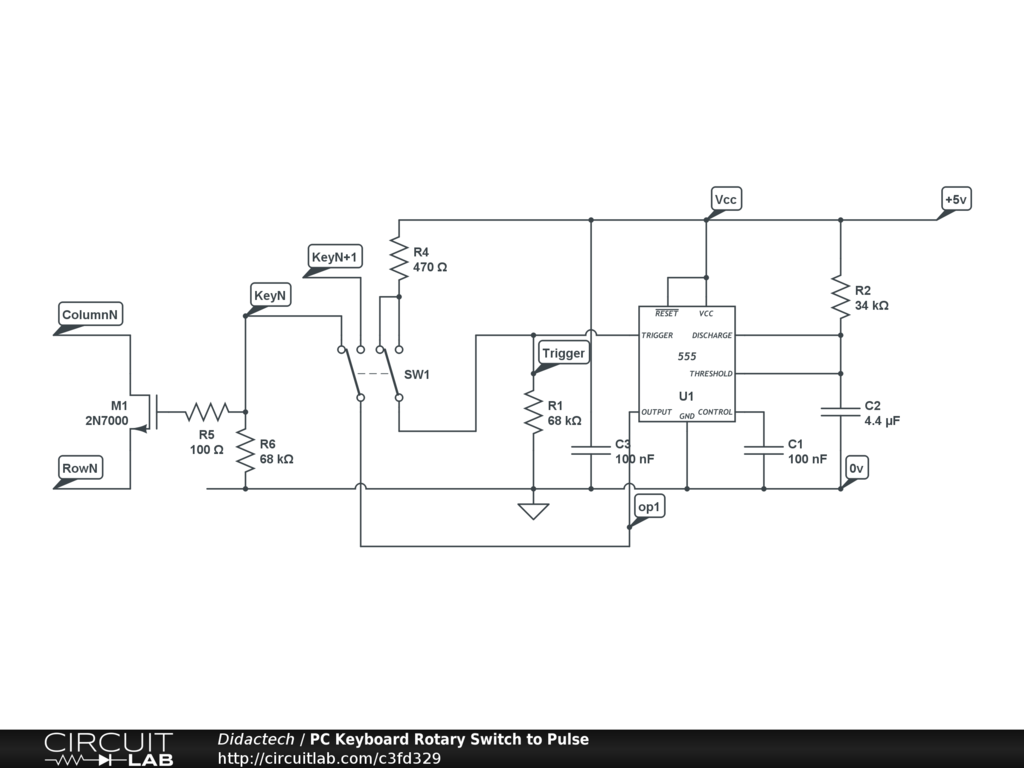
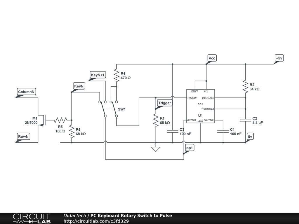
This circuit provides a single pulse output at each transition of the switch operation.


Description

The purpose of this circuit is to provide a single pulse output from a Rotary switch transition; the circuit shows a DPST switch for the purpose of explanation. The 555 Timer is configured for an output pulse width of approx. 150mS for interfacing with a PC Keyboard buffer. The Trigger is held 'high' by one pole of the switch which is 'non-shorting' i.e BBM so that the Trigger is released on transition to the next switch position and sets the Timer. The Trigger is returned 'high' when the switch rests in it's new position and the output pulse 'high' is directed though the other pole. Switch positions can be multipled as required provided that two poles are available i.e 2P6W. Note: The First and Last positions of a Rotary Switch are 'resting' to allow 'toggle' direction change.

To run a Simulation, connect ColumnN via 10K to Vcc and short RowN to 0v.


Comments

No comments yet. Be the first!

Leave a Comment

Please sign in or create an account to comment.

Revision History

Only the circuit's creator can access stored revision history.