Created by
Created January 01, 2022
Last modified January 03, 2022
Tags No tags.

Summary

Not provided.


Description

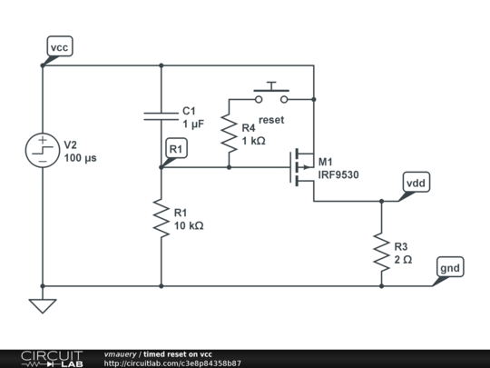
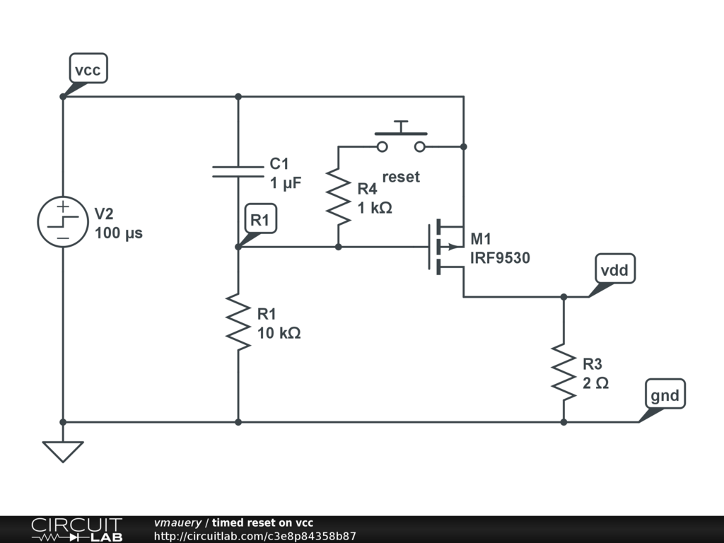
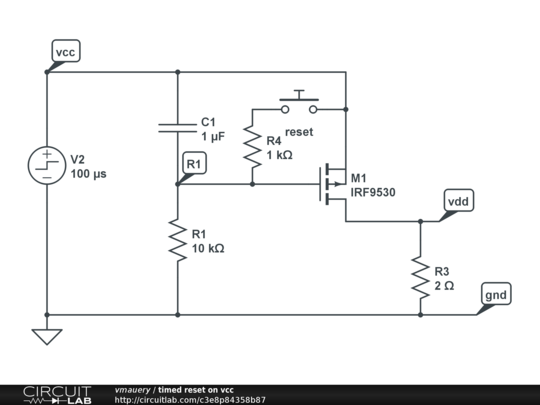
Load at R3 must not have power before 10ms after VCC is applied. The reset switch, R1, and p-channel mosfet were already in there for resetting the load manually. But by adding C1, the voltage across R1 stays high for the RC value of R1*C1, keeping the mosfet powered off.


Comments

No comments yet. Be the first!

Leave a Comment

Adding comments has been disabled for this circuit.

Revision History

Only the circuit's creator can access stored revision history.