Created by
Created August 25, 2017
Last modified August 26, 2017
Tags No tags.

Summary

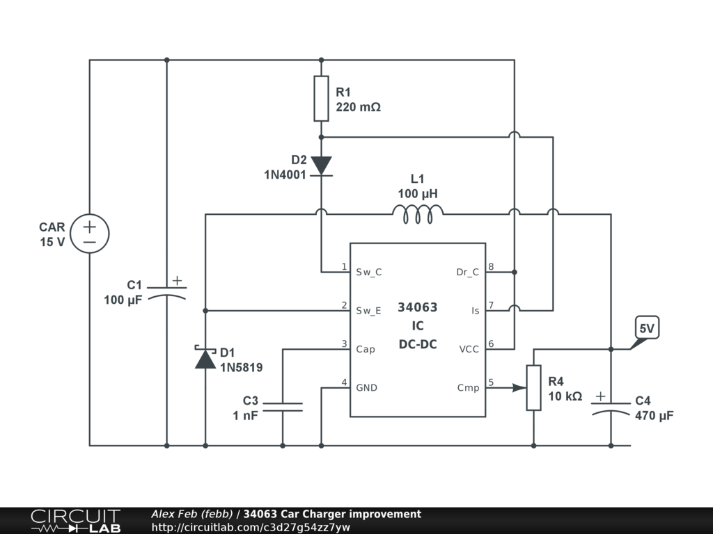
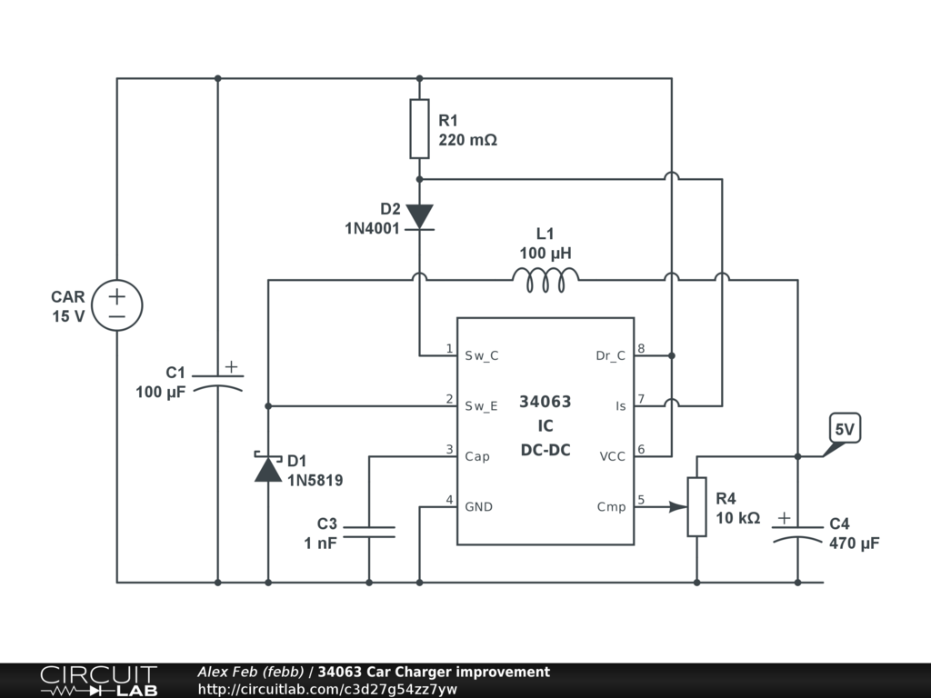
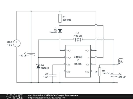
Adding simple diode D2 in switch collector circuit helps to reduce by 50% chip power dissipation and to increase substantially output current.


Description

Not provided.


Comments

No comments yet. Be the first!

Leave a Comment

Please sign in or create an account to comment.

Revision History

Only the circuit's creator can access stored revision history.