Created by
Created February 29, 2012
Last modified February 29, 2012
Tags No tags.

Summary

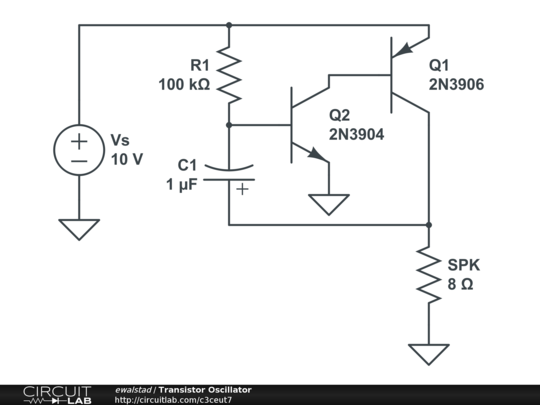
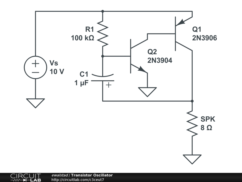
Two transistors form a simple oscillator that drives a speaker creating an audible tone.


Description

Two transistors form a simple oscillator that drives a speaker creating an audible tone.


Comments

No comments yet. Be the first!

Leave a Comment

Please sign in or create an account to comment.

Revision History

Only the circuit's creator can access stored revision history.