Created by
Created February 23, 2013
Last modified March 13, 2017
Tags No tags.

Summary

Not provided.


Description

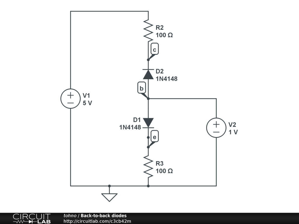
This is intended to illustrate the idea of two diodes, like a transistor. Note that the voltage between b and e remains at about 0.6 V. However until the voltage V2 exceeds V1 by 0.6 V, or around 5.6 V the diode D2 is non-conducting. This is typical of a transistor.


Comments

No comments yet. Be the first!

Leave a Comment

Please sign in or create an account to comment.

Revision History

Only the circuit's creator can access stored revision history.