Created by
Created October 26, 2016
Last modified October 27, 2016
Tags No tags.

Summary

Not provided.


Description

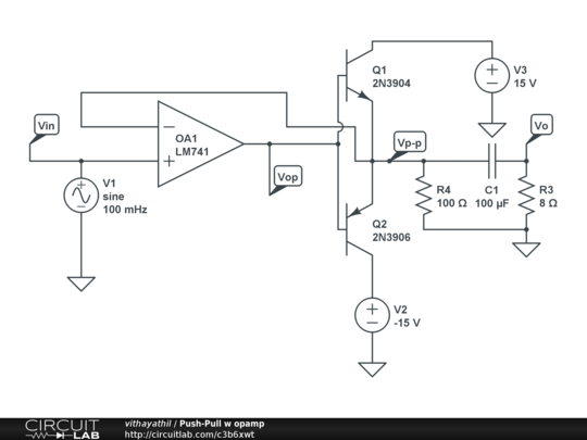
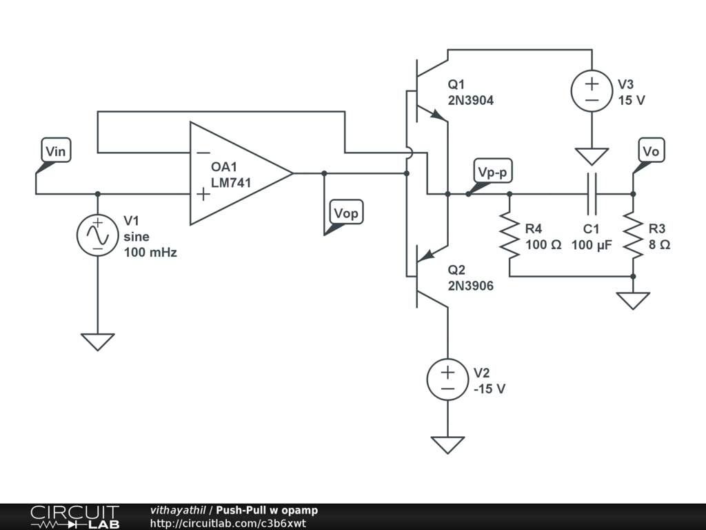
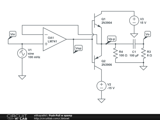
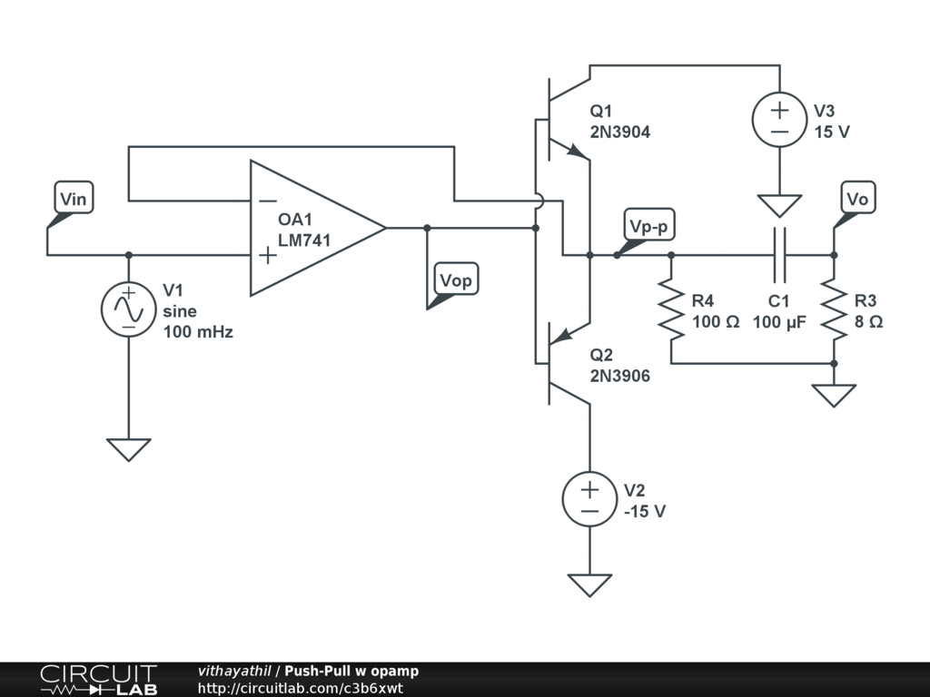
× Circuit to investigate asymmetric feedback correction of crossover distortion for a push-pull amplifier with opamp feedback. Conclusions: 1 With the 100uF capacitor removed the crossover distortion correction is symmetric. 2 With the 100uF capacitor in place (complex output load) observe asymmetric distortion correction which decreases with increasing frequency (load becoming more real). 3 Do not yet grasp why that should be so. Note Vin is plotted with an offset.


Comments

No comments yet. Be the first!

Leave a Comment

Please sign in or create an account to comment.

Revision History

Only the circuit's creator can access stored revision history.