Created by
Created July 12, 2012
Last modified July 12, 2012
Tags arduino   servo-motor  

Summary

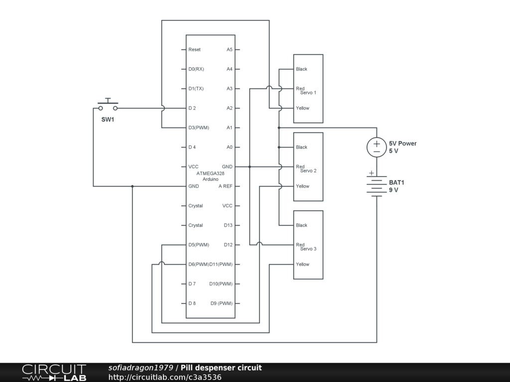
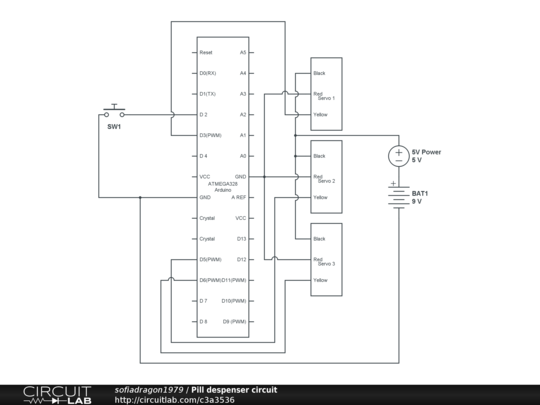
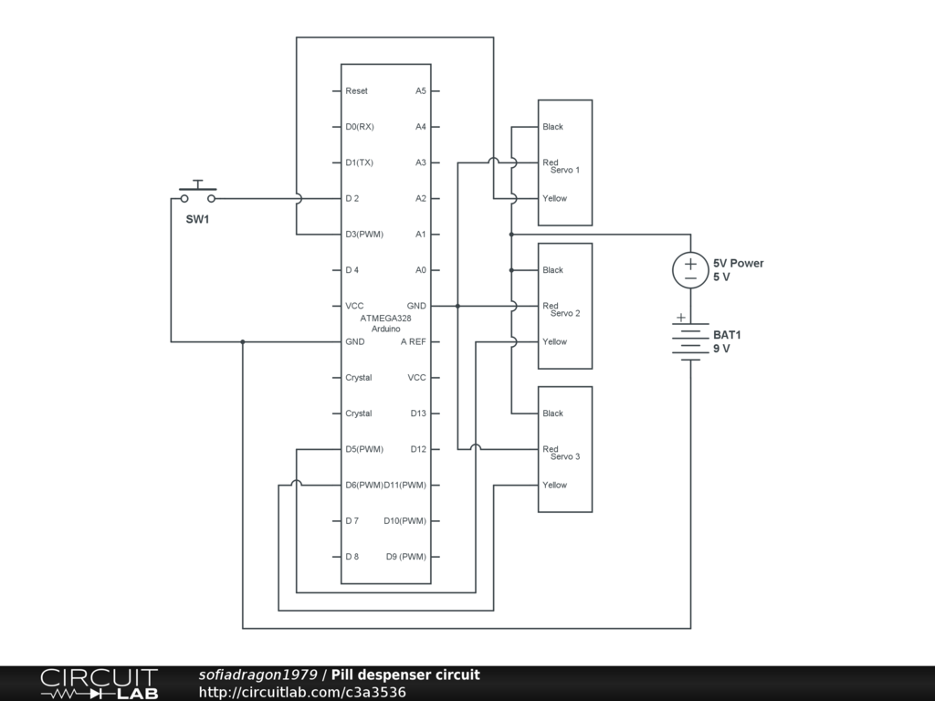
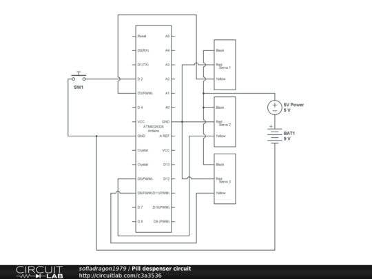
This is the guts of a pill dispenser I'm working on.


Description

This is completely untested as of yet, but it is going to be an arduino controlled pill dispenser. Yes there are lots of things that are wrong w/ it I'm sure but as I stated it's untested.


Comments

No comments yet. Be the first!

Leave a Comment

Please sign in or create an account to comment.

Revision History

Only the circuit's creator can access stored revision history.