Created by
Created September 08, 2012
Last modified September 08, 2012
Tags alarm   electronics   make   platt   put  

Summary

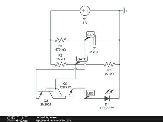
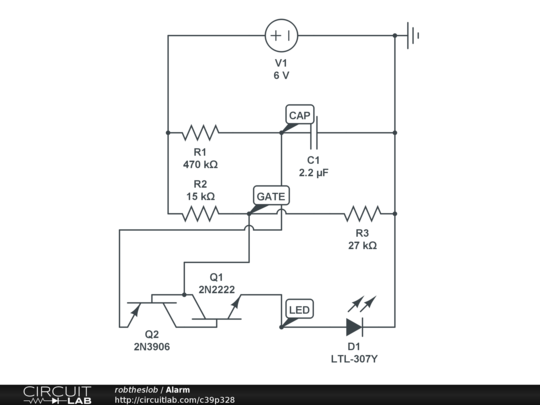
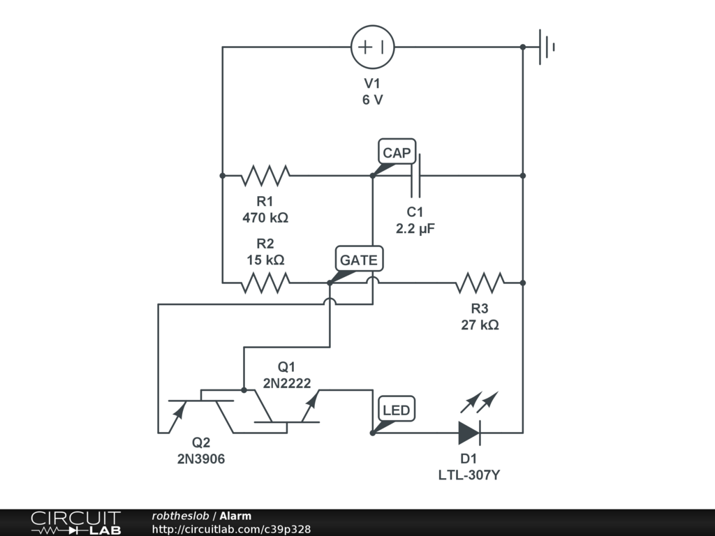
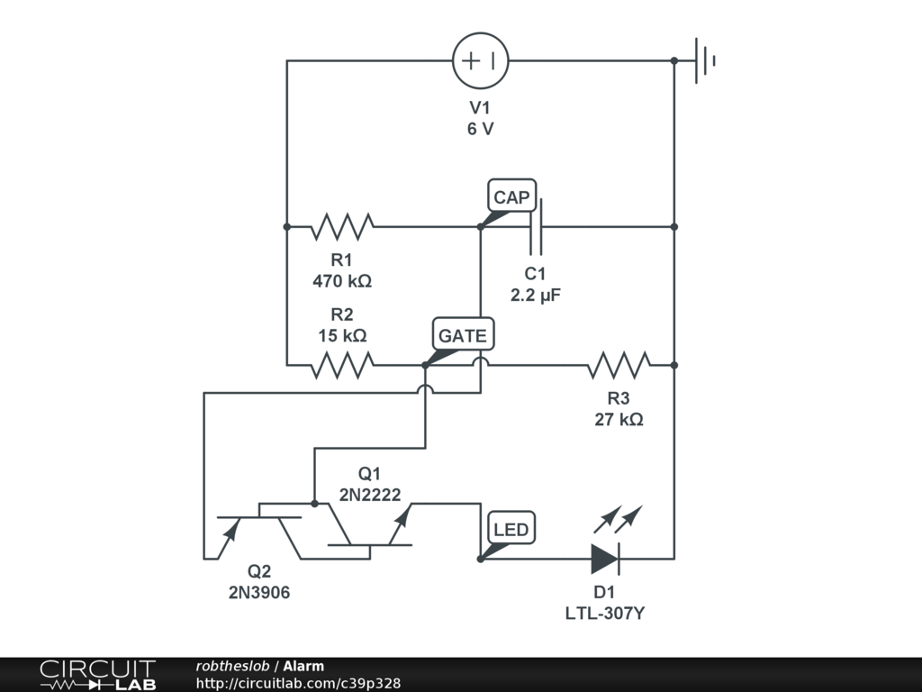
My attempt at simulating the beginning of experiment 11 from Make: Electronics by Platt. The LED should blink. I am not sure why it isn't working and could use some help in determining the problem.


Description

The circuit is eventually augmented so that it creates a cool alarm noise using a speaker.


Comments

No comments yet. Be the first!

Leave a Comment

Please sign in or create an account to comment.

Revision History

Only the circuit's creator can access stored revision history.