Created by
Created September 25, 2012
Last modified September 25, 2012
Tags No tags.

Summary

Not provided.


Description

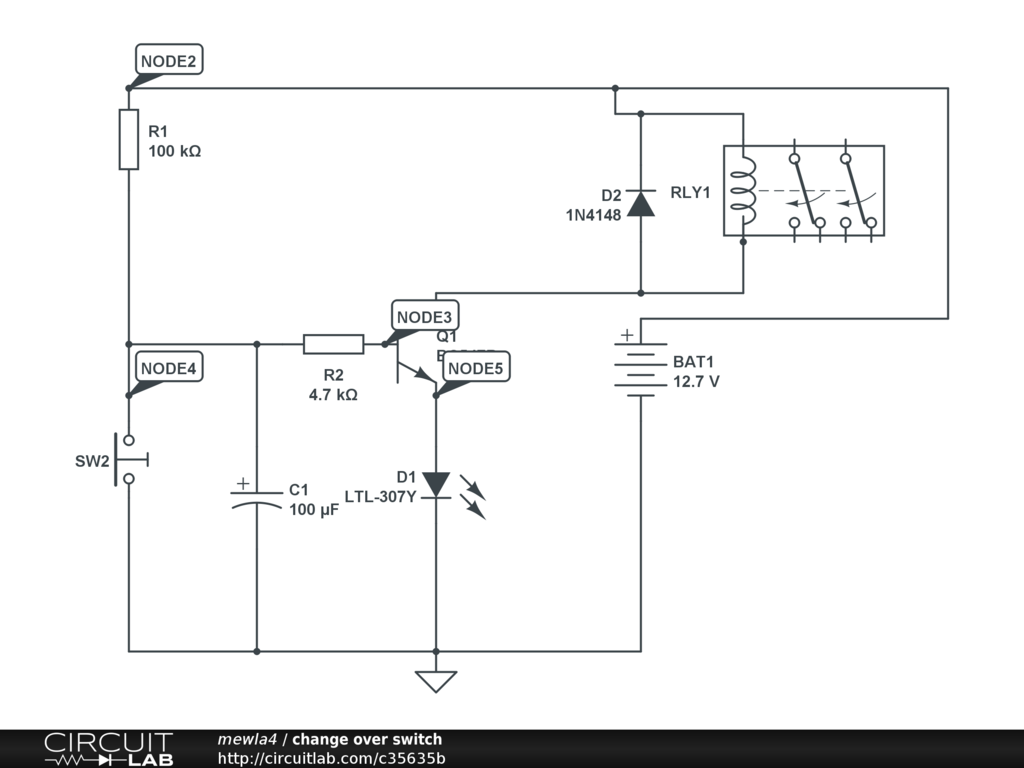
switch 2 would in reality be an optoisolator which will monitor the normal feed and it this drops then the relay will switch to the alternate power source


Comments

No comments yet. Be the first!

Leave a Comment

Please sign in or create an account to comment.

Revision History

Only the circuit's creator can access stored revision history.