Created by
Created December 02, 2023
Last modified January 25, 2024
Tags amplifier   bias   class-b   ef-output-stage   input-stage   output-stage   pioneer   sx-535   vas   zobel-network  

Summary

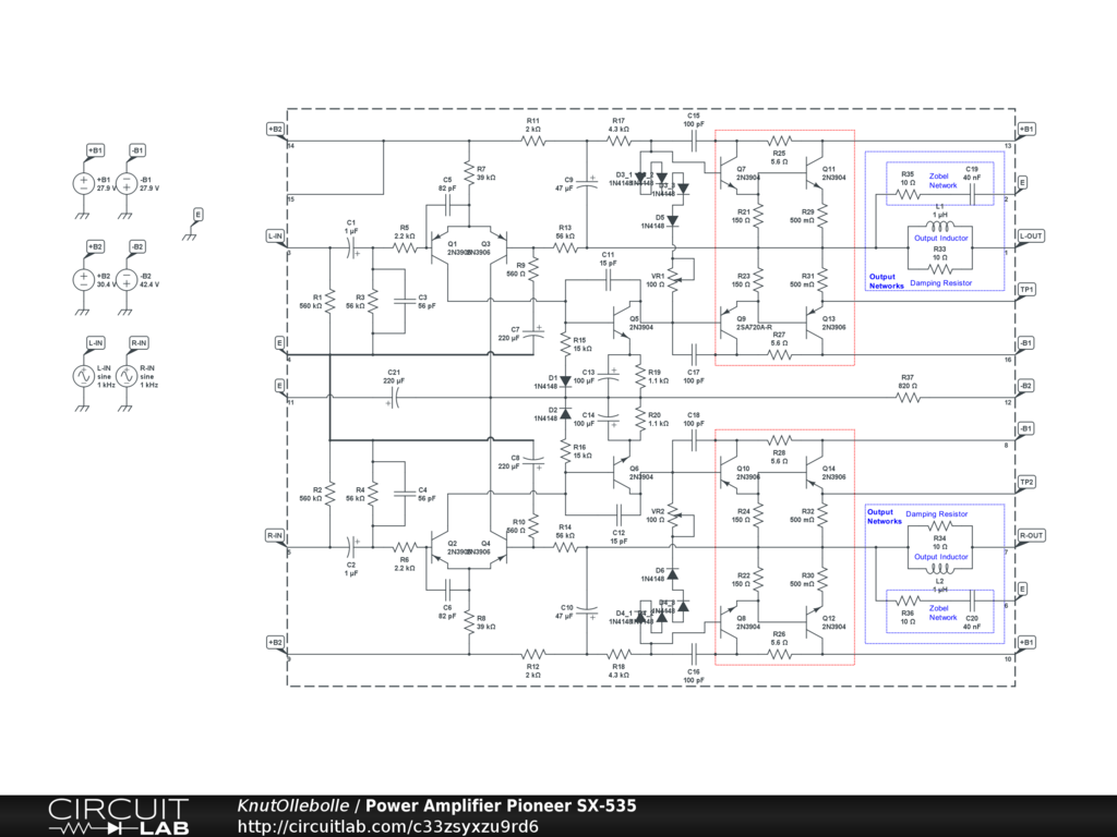
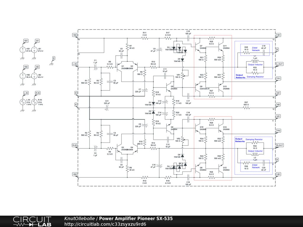
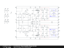
Pioneer SX-535 power amplifier assembly. Replaced D3/D4 for 3x1N4148 each to enable the simulate function. This receiver was bought by my parents and I'm planning a general makeover and some improvements.


Description

Not provided.


Comments

No comments yet. Be the first!

Leave a Comment

Please sign in or create an account to comment.

Revision History

Only the circuit's creator can access stored revision history.