Created by
Created March 19, 2013
Last modified March 20, 2013
Tags flasher   joule-thief   magnesium-cell  

Summary

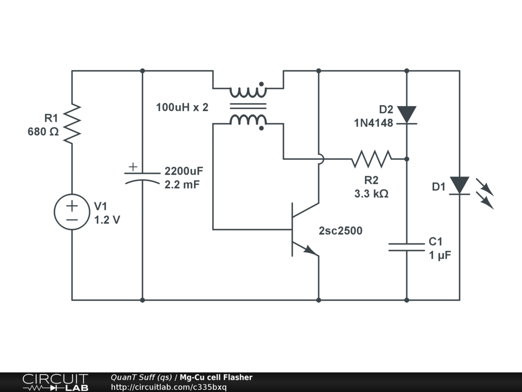
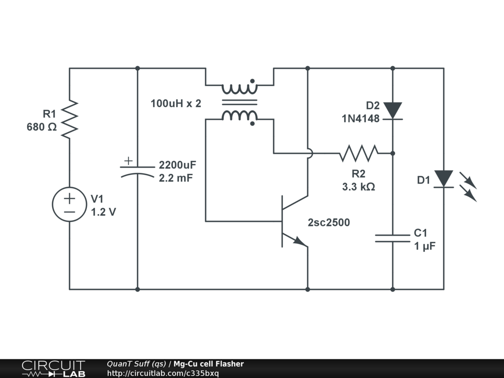
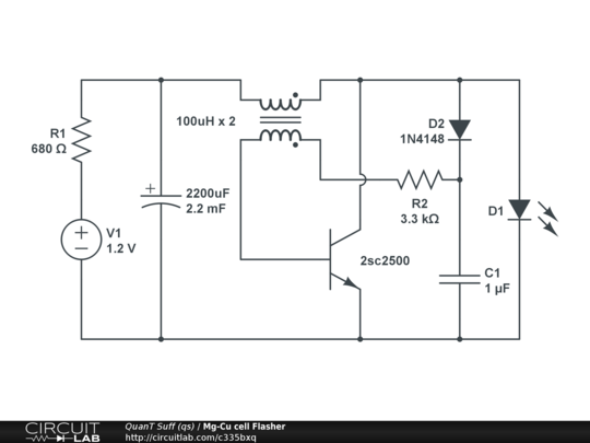
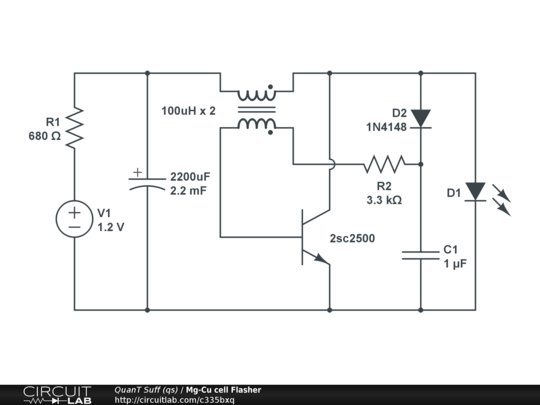
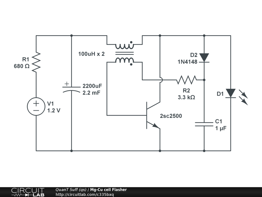
A purpose design to utilize output from a Mg-Cu (salt-water activated) battery to power a hi-power LED as a flasher. R1 is the simulated internal resistance of the cell.


Description

Not provided.


Comments

No comments yet. Be the first!

Leave a Comment

Please sign in or create an account to comment.

Revision History

Only the circuit's creator can access stored revision history.