Created by
Created March 24, 2012
Last modified August 08, 2012
Tags bjt   digital   digitalcircuitman777   logic-gate   or   transistor   ttl  

Summary

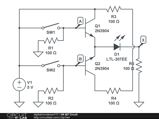
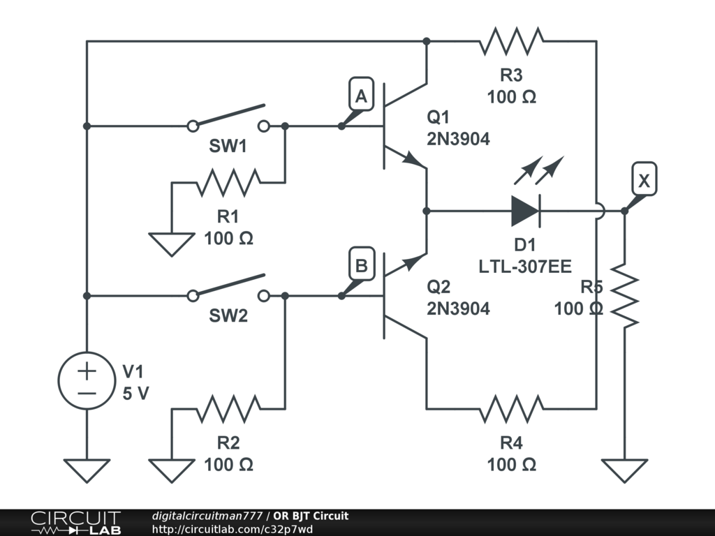
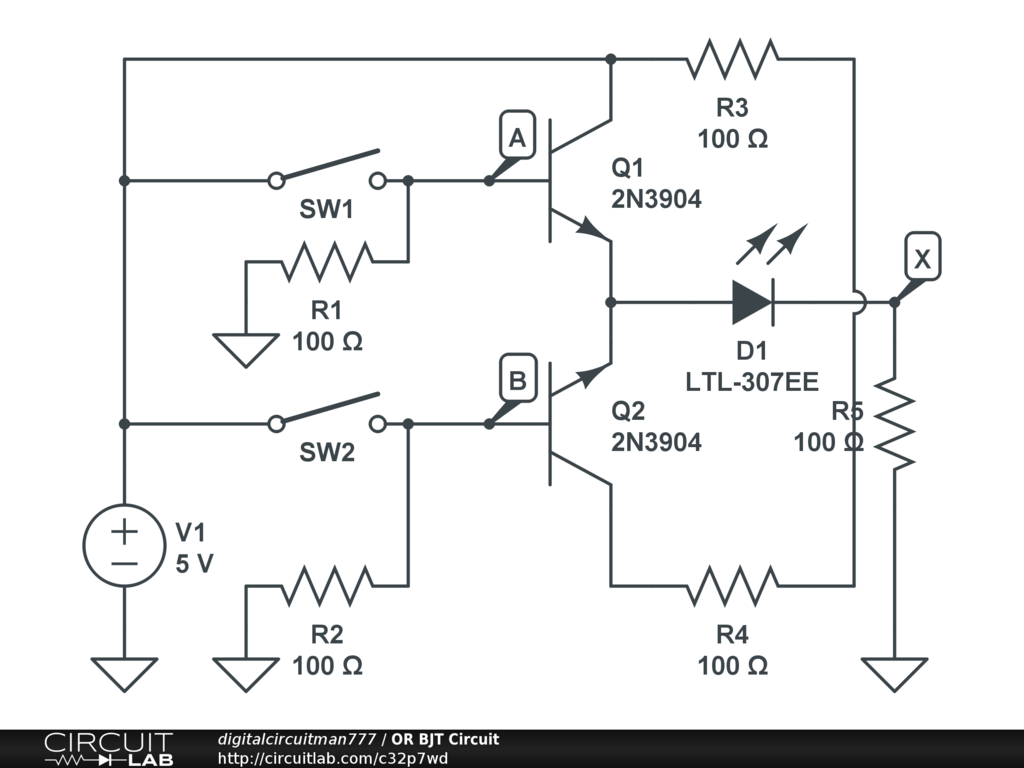
This is a way I have constructed an OR TTL Logic Gate using NPN BJT transistors.


Description

An OR TTL Logic Gate using NPN BJT transistors.

BTW... Be sure to catch my videos on YouTube at: http://www.youtube.com/user/digitalcircuitman777


Comments

No comments yet. Be the first!

Leave a Comment

Please sign in or create an account to comment.

Revision History

Only the circuit's creator can access stored revision history.