Created by
Created March 01, 2012
Last modified March 05, 2012
Tags No tags.

Summary

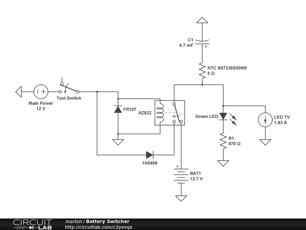
UPDATE1 - Added a NTC inrush current limiter to protect Relay and powersupply


Description

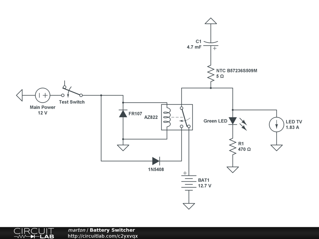
Was just wondering if someone could comment on a battery switcher I am making for my boat
This is just phase 1, the actual switcher. I will later on add a "Low voltage cut" circuit on the Battery supply as well.

NOTE! I have not added the actual parameters for the Relay and Diodes, but it is possible to Simulate, but the simulator does not show the 2ms the relay uses to switch.

The purpose for this circuit is that I have a LED TV w/DVD in a boat that will consume up to 22W at 12V When I dock my boat I normally go over to 220V main power and prefer my TV to run on 220V mains, rather than the 12V battery.

Here is the circuit so far. I have tested it on a protoboard on a 0.23A fan and monitored the output on my scope. Seems to be quite smooth. The Relay is stated to switch in 2-5ms and the 4700uF Cap is the biggest I have in my collection at the moment. I do not want the TV to "reset" when the relay switches powersupply. not sure if the FR107 is needed? I just added it incase I put other electronics on that side. The 1N5408 I had to add to get the Relay to turn off immediatly. without it the relay got power from the Cap.

On my protoboard I use a DPDT relay and also separate the grounds. Can this in worst cases blow the Cap? when the relay switches over and then switches both ground and 12V? I am doing this because I am very afraid of ground currents in my boat. That can do lots of harm.


Comments

No comments yet. Be the first!

Leave a Comment

Please sign in or create an account to comment.

Revision History

Only the circuit's creator can access stored revision history.